Skip to main content
Main navigation
Home
About
What is UNNExT?
Advisory Committee
Advisory Groups
Contact Us
Experts
Expert Database
Registration Form
Events
Resources
Resources
Working Papers
Databases
Guides & Tools
Toggle navigation
Breadcrumb
Home
TPAD
Case Studies
Trade Process Analysis Database (TPAD)
TPAD
Trade Process Studies
Case Studies
Procedures
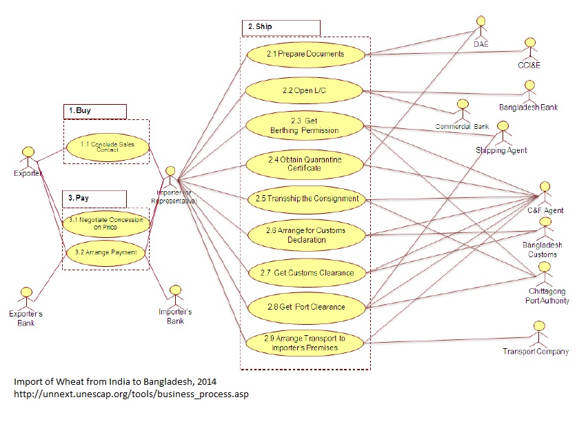
Import of Wheat from India to Bangladesh, 2014
Process Study:
Export of Jute Hessian Bags and Import of Wheat in Bangladesh
Corridors and Routes:
Through Port of Chittagong
Trade Product:
Wheat
Trade Type:
Import
Process Analysis:
Import to Bangladesh
Exporting Country:
India
Importing Country:
Bangladesh
Other Countries:
--
Use Case Diagrams:
Time Procedure Charts:
Recommendation:
Procedures:
Title
Category
Conclude contract and trade terms
Contract between seller and buyer
Prepare/collect/endorse documents
Pre-clearance regulatory procedures
Obtain L/C
Goods payment arrangement
Obtain berthing permission
Cargo and vehicle handling procedures at port or border crossing
Inspect import goods by customs/quarantine officers
Regulatory border procedures
Transship the consignment
Cargo and vehicle handling procedures at port or border crossing
Arrange for customs declaration
Pre-clearance regulatory procedures
Clear goods by customs
Regulatory border procedures
Clear goods at port
Cargo and vehicle handling procedures at port or border crossing
Arrange transport
Transport and logistics arrangement
Negotiate concession on price
Contract between seller and buyer
Claim payment
Payment between buyer and seller