Skip to main content
Main navigation
Home
About
What is UNNExT?
Advisory Committee
Advisory Groups
Contact Us
Experts
Expert Database
Registration Form
Events
Resources
Resources
Working Papers
Databases
Guides & Tools
Toggle navigation
Breadcrumb
Home
TPAD
Case Studies
Trade Process Analysis Database (TPAD)
TPAD
Trade Process Studies
Case Studies
Procedures
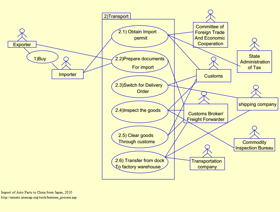
Import of Auto Parts to China from Japan, 2010
Process Study:
An Analysis of Import-Export Procedures and Processes in China
Corridors and Routes:
Not Specified
Trade Product:
Auto-parts
Trade Type:
Import
Process Analysis:
Import to China, Export from Japan
Exporting Country:
Japan
Importing Country:
China
Other Countries:
--
Use Case Diagrams:
Time Procedure Charts:
Recommendation:
Procedures:
Title
Category
Conclude contract and trade terms
Contract between seller and buyer
Obtain import recommendation/permit
Pre-clearance regulatory procedures
Prepare/collect/endorse documents
Pre-clearance regulatory procedures
Switch for delivery order
Transport and logistics arrangement
Inspect goods at check point by customs
Regulatory border procedures
Clear goods by customs
Regulatory border procedures
Transport to destination
Inland carriage and handling
Claim payment
Payment between buyer and seller