Skip to main content
Main navigation
Home
About
What is UNNExT?
Advisory Committee
Advisory Groups
Contact Us
Experts
Expert Database
Registration Form
Events
Resources
Resources
Working Papers
Databases
Guides & Tools
Toggle navigation
Breadcrumb
Home
TPAD
Procedures
Trade Process Analysis Database (TPAD)
TPAD
Trade Process Studies
Case Studies
Procedures
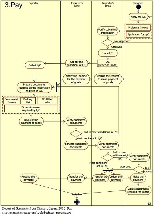
Prepare documents for (bank) payment
Case Study
Title:
Export of Garment from China to Japan, 2010
Corridors and Routes:
Pinghu - Shanghai - Japan
Trade Product:
Garments
Trade Type:
Export
Process Analysis:
Export from China
Exporting Country:
China
Importing Country:
Japan
Category:
Pre-clearance business requirements procedures (Importer side)
Country and Procedure Description:
Prepare documents for (bank) payment (Export from CHN to JPN/Garments)
Related Rules, Laws and Regulations:
Actors and Participants:
- Exporter
- Importer
- Exporter's bank
- Importer's bank
Actors and Participants:
- Exporter
- Importer
- Exporter's bank
- Importer's bank
Input Criteria to Enter or Begin the Business Process:
Activities and Associated Documentary Requirements:
1. All documents required for the LC (Invoice, Packing List, Bill of Lading etc.) are submitted to the bank.
Output Criteria to Exit the Business Process:
Activity Diagrams:
Number of Required Documents:
4
Minimum Required Time:
Maximum Required Time:
Average Required Time:
0.5
Minimum Cost:
Maximum Cost:
Average Cost:
0.1 per cent of the LC amount