Skip to main content
Main navigation
Home
About
What is UNNExT?
Advisory Committee
Advisory Groups
Contact Us
Experts
Expert Database
Registration Form
Events
Resources
Resources
Working Papers
Databases
Guides & Tools
Toggle navigation
Breadcrumb
Home
TPAD
Procedures
Trade Process Analysis Database (TPAD)
TPAD
Trade Process Studies
Case Studies
Procedures
Transport to importer's warehouse
Case Study
Title:
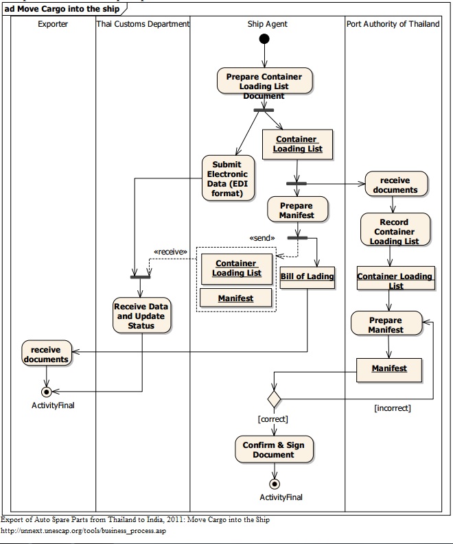
Export of Auto Spare Parts from Thailand to India, 2011
Corridors and Routes:
Not Specified
Trade Product:
Auto-parts
Trade Type:
Export
Process Analysis:
Export from Thailand
Exporting Country:
Thailand
Importing Country:
India
Category:
Inland carriage and handling
Country and Procedure Description:
Maritime (inland/air) transport/Send goods to importer's warehouse(Export from THA to IND/Auto Parts)
Related Rules, Laws and Regulations:
Actors and Participants:
Actors and Participants:
Input Criteria to Enter or Begin the Business Process:
Activities and Associated Documentary Requirements:
Output Criteria to Exit the Business Process:
Activity Diagrams:
Number of Required Documents:
Minimum Required Time:
Maximum Required Time:
Average Required Time:
14
Minimum Cost:
Maximum Cost:
Average Cost: