Skip to main content
Main navigation
Home
About
What is UNNExT?
Advisory Committee
Advisory Groups
Contact Us
Experts
Expert Database
Registration Form
Events
Resources
Resources
Working Papers
Databases
Guides & Tools
Toggle navigation
Breadcrumb
Home
TPAD
Procedures
Trade Process Analysis Database (TPAD)
TPAD
Trade Process Studies
Case Studies
Procedures
Request import quota and permission
Case Study
Title:
Import of raw materials (electronic devices) to Thailand from China, 2011
Corridors and Routes:
Through Bangkok Port
Trade Product:
Raw materials (electronics)
Trade Type:
Import
Process Analysis:
Import to Thailand
Exporting Country:
China
Importing Country:
Thailand
Category:
Pre-clearance regulatory procedures
Country and Procedure Description:
Request import quota and permission (Import to THA from CHN/Raw Materials)
Related Rules, Laws and Regulations:
Actors and Participants:
-Importer
-Investor Club Association
-Board of Investment (BOI)
Actors and Participants:
-Importer
-Investor Club Association
-Board of Investment (BOI)
Input Criteria to Enter or Begin the Business Process:
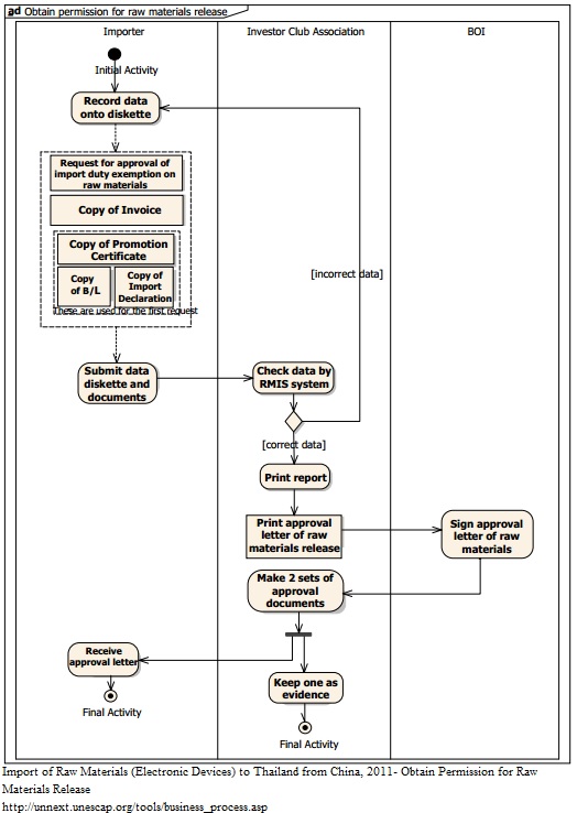
-Before importing raw materials, the importer has to become a member of Board of Investment (BOI) with a Promotion Certificate and also get approval of the production formula from the BOI.
Activities and Associated Documentary Requirements:
1. To obtain an exemption from the import duty on raw materials, the importer submits a request in a form of a diskette to the Investor Club Association, together with other relevant documents, namely a Request for Import Duty Exemption on Raw Materials, a copy of the import Invoice, a copy of the Promotion Certificate and a copy of the Import Declaration in case a bank guarantee or the BOI membership right reservation for import duty exemption is being used for release of raw materials. Additionally, copies of the A/L and B/L are necessary for the first request for raw materials release. 2.The Investor Club Association checks the submitted data using the Raw Material Tracking System (RMTS). If the information is incorrect, the forms are returned to the importer for modification. 3. If the information is correct, the Investor Club Association prints a report and an approval letter for raw material release, which are then given for signature to the BOI authority stationed at the Investor Club Association. 4.The Investor Club Association makes two sets of signed approval letters: one to be returned to the importer and the other to be kept as evidence by the Investor Club Association. When the electronic devices produced using these imported raw materials are exported, the exporter has to inform the inventory cut-off to the BOI to ensure that the imported raw materials are really used for manufacturing electronic products that will be exported. Documents: Request for Import Duty Exemption on Raw Materials, copy of import invoice, copy of Promotion Certificate (In case of request for raw materials release for the first time), copies of A/L & B/L (In case of request for raw materials release for the first time), Import Declaration (In case of using bank guarantee for release of raw materials or using the right reservation)
Output Criteria to Exit the Business Process:
-Permission obtained for raw materials release by BOI
Activity Diagrams:
Number of Required Documents:
6
Minimum Required Time:
Maximum Required Time:
Average Required Time:
1
Minimum Cost:
Maximum Cost:
Average Cost:
TB 1,170