Unload goods from vessel

Case Study
Through Bangkok Port
Raw materials (electronics)
Import
Import to Thailand
China
Thailand
Cargo and vehicle handling procedures at port or border crossing
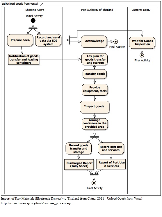
Unload goods from vessel (Import to THA from CHN/Raw material)
- The transfer of goods onto the vessel will be done by the shipping agent while the transfer of goods already unloaded from the vessel will be done by the PAT. - In case of Less than Container Load (LCL) containers, the shipping agent must ask for permission from the PAT and the Customs Department to open the containers. With approval of customs, the PAT and the shipping agent arrange for authorities to open the containers and make records onto Tally Sheets, which will be exchanged between the PAT and the shipping agent for evidence. The goods can then be transferred right away without being moved to the PAT’s warehouse.
- Shipping agent
- Government agencies
- Customs department
- Port authority
- Shipping agent
- Government agencies
- Customs department
- Port authority
Vessel entered the port
1. Shipping agent sends the data of inward container list and cargo manifest via EDI system to the Customs Dept. and Port Authority of Thailand (PAT) 2. Shipping agent submits a Notification of goods transfer and loading containers to PAT for laying plan for goods transfer and storage 3. PAT provides tools/equipments for goods transfer 4. PAT inspects goods as per their container types and hazard and arranges the goods containers in the provided area. After that PAT records goods transfer and storage information and then issues the Discharged Report (Tally Sheet) together with the report of port use and services
Goods containers are transferred to the yard
4
0.25