Skip to main content
Main navigation
Home
About
What is UNNExT?
Advisory Committee
Advisory Groups
Contact Us
Experts
Expert Database
Registration Form
Events
Resources
Resources
Working Papers
Databases
Guides & Tools
Toggle navigation
Breadcrumb
Home
TPAD
Procedures
Trade Process Analysis Database (TPAD)
TPAD
Trade Process Studies
Case Studies
Procedures
Verify the accuracy/authenticity of exported cargo
Case Study
Title:
Jasmine Rice Exportation from Thailand to the United States, 2011
Corridors and Routes:
Not Specified
Trade Product:
Jasmine rice
Trade Type:
Export
Process Analysis:
Export from Thailand
Exporting Country:
Thailand
Importing Country:
United States of America
Category:
Pre-clearance regulatory procedures (Importer/Exporter side)
Country and Procedure Description:
Verify the accuracy/authenticity of exported cargo (Export from THA to USA/Jasmine rice)
Related Rules, Laws and Regulations:
- Notification of Ministry of Commerce Re: Customs Checkpoints where Exporter of Jasmine Rice Must Present Certificate of Product Standards (MS. 24/1) - Notification of Royal Thai Customs No. 32/2550 Re: The Termination of Completing Customs‟ Export Formalities via Electronic Data Interchange - Ministry of Commerce Regulation on the Export of Products under the Standard Scheme (B.E. 2504)
Actors and Participants:
- Department of Foreign Trade
- Exporter or Representative
- Office of Commodity Standards
- Royal Thai Customs
Actors and Participants:
- Department of Foreign Trade
- Exporter or Representative
- Office of Commodity Standards
- Royal Thai Customs
Input Criteria to Enter or Begin the Business Process:
Royal Thai Customs has already recorded the actual quantity of jasmine rice in Goods Transition Control List.
Activities and Associated Documentary Requirements:
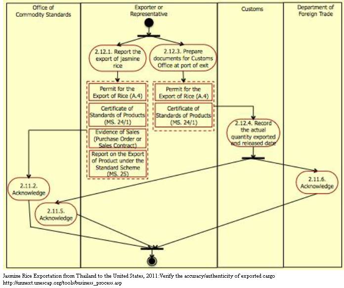
1. Exporter informs Office of Commodity Standards about the export of jasmine rice by submitting the following documents – Permit for the Export of Rice (A. 4) – Certificate of Standards of Products (MS. 24/1) with additional data entered by exporter on number and issue date of Commercial Invoice and Bill of Lading as well as term of payment – Evidence of Sales (Purchase Order or Sales Contract) – Report on the Export of Product under the Standard Scheme (MS. 25) MS. 25 can be prepared and submitted to Office of Commodity Standards online. It has to be submitted in 15 days after the date of export. 2. Office of Commodity Standards acknowledges the export of jasmine rice. 3. Exporter prepares the following documents to be submitted to Customs Office at port of exit. – Permit for the Export of Rice (A. 4) – Certificate of Standards of Products (MS. 24/1) with additional data entered by exporter on number and issue date of Commercial Invoice and Bill of Lading as well as term of payment The documents can be submitted in person or by a registered mail. They have to be submitted within 15 days after Royal Thai Customs recorded the actual quantity of jasmine rice exported in Goods Transition Control List. 4. Upon the receipt of A. 4 and MS. 24/1, Royal Thai Customs records the actual quantity of jasmine rice exported in the documents and then forward the physical copies to Office of Commodity Standards and Department of Foreign Trade. 5. Office of Commodity Standards receives the documents with acknowledgement. 6. Department of Foreign Trade receives the documents with acknowledgement.
Output Criteria to Exit the Business Process:
Department of Foreign Trade, Office of Commodity Standards, and Royal Thai Customs acknowledged the export of jasmine rice.
Activity Diagrams:
Number of Required Documents:
6
Minimum Required Time:
Maximum Required Time:
Average Required Time:
1
Minimum Cost:
Maximum Cost:
Average Cost: