Skip to main content
Main navigation
Home
About
What is UNNExT?
Advisory Committee
Advisory Groups
Contact Us
Experts
Expert Database
Registration Form
Events
Resources
Resources
Working Papers
Databases
Guides & Tools
Toggle navigation
Breadcrumb
Home
TPAD
Procedures
Trade Process Analysis Database (TPAD)
TPAD
Trade Process Studies
Case Studies
Procedures
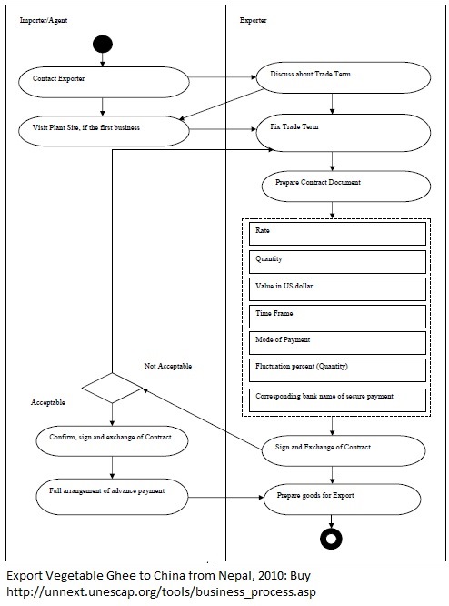
Conclude contract and trade terms
Case Study
Title:
Vegetable Ghee Exports to China from Nepal, 2010
Corridors and Routes:
Terai - Arniko highway - Tatopani customs border - Kodari
Trade Product:
Vegetable ghee
Trade Type:
Export
Process Analysis:
Export from Nepal
Exporting Country:
Nepal
Importing Country:
China
Category:
Contract between seller and buyer
Country and Procedure Description:
Conclude contract and trade terms/Buy (Export from NPL to CHN/Vegetable ghee)
Related Rules, Laws and Regulations:
Actors and Participants:
- Importer/agent
- Exporter
Actors and Participants:
- Importer/agent
- Exporter
Input Criteria to Enter or Begin the Business Process:
Activities and Associated Documentary Requirements:
1. For most exports to China, the exporter contacts the importer's agent (in China), but in the case of exports of vegetable ghee to China, importers’ agents from China visit exporting firms and establish the contact. 2. Then the exporter and the importer's agent discuss the trade terms. Sometimes the importer's agent visits the factory before entering into trade contract in order to be assured of the production capacity of the exporter.
Output Criteria to Exit the Business Process:
Activity Diagrams:
Number of Required Documents:
Minimum Required Time:
Maximum Required Time:
Average Required Time:
Minimum Cost:
Maximum Cost:
Average Cost: