Skip to main content
Main navigation
Home
About
What is UNNExT?
Advisory Committee
Advisory Groups
Contact Us
Experts
Expert Database
Registration Form
Events
Resources
Resources
Working Papers
Databases
Guides & Tools
Toggle navigation
Breadcrumb
Home
TPAD
Procedures
Trade Process Analysis Database (TPAD)
TPAD
Trade Process Studies
Case Studies
Procedures
Clear goods at port/border by customs
Case Study
Title:
Vegetable Ghee Exports to China from Nepal, 2010
Corridors and Routes:
Terai - Arniko highway - Tatopani customs border - Kodari
Trade Product:
Vegetable ghee
Trade Type:
Export
Process Analysis:
Export from Nepal
Exporting Country:
Nepal
Importing Country:
China
Category:
Regulatory border procedures
Country and Procedure Description:
Customs clearance at port/border (Export from NPL to CHN/Vegetable ghee)
Related Rules, Laws and Regulations:
Actors and Participants:
- Exporter/representative
- Custom
- Transport company
Actors and Participants:
- Exporter/representative
- Custom
- Transport company
Input Criteria to Enter or Begin the Business Process:
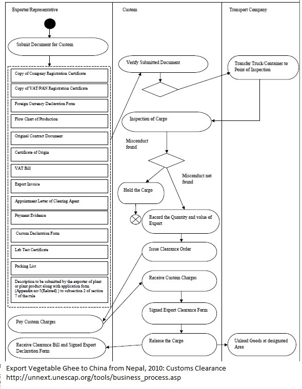
Activities and Associated Documentary Requirements:
1. To clear customs, the exporter's agent completes the export declaration form and submits it to the customs office along with the required documents. These documents include a copy of Company Registration Certificate, a copy of the VAT/PAN Registration Certificate, a Foreign Currency Declaration Form, a Flow Chart of Production, the sales contract, the COO, the VAT/Bill, the export invoice, the appointment letter of the agent, evidence of payment, the quality assurance certificate, the packing list and the product description document. 2. The customs office personnel examine the documents and, if satisfied, issue an order to park the truck at a designated area for inspection. 3. After inspection of the cargo, if there is no problem with the goods, the customs official signs the Customs Declaration Form and records the quantity and value of goods. 4. The signed copies of the Customs Declaration Form and the Foreign Currency Declaration Form are collected by the exporter's agent.
Output Criteria to Exit the Business Process:
Activity Diagrams:
Number of Required Documents:
14
Minimum Required Time:
1
Maximum Required Time:
2
Average Required Time:
1.5
Minimum Cost:
Maximum Cost:
2
Average Cost:
9.41 USD