Skip to main content
Main navigation
Home
About
What is UNNExT?
Advisory Committee
Advisory Groups
Contact Us
Experts
Expert Database
Registration Form
Events
Resources
Resources
Working Papers
Databases
Guides & Tools
Toggle navigation
Breadcrumb
Home
TPAD
Procedures
Trade Process Analysis Database (TPAD)
TPAD
Trade Process Studies
Case Studies
Procedures
Conclude contract and trade terms
Case Study
Title:
Export of Cassave and Maize from Cambodia to China, 2014
Corridors and Routes:
Sihanoukville Autonomous Port - Hong Kong
Trade Product:
Cassava
Trade Type:
Export
Process Analysis:
Export from Cambodia
Exporting Country:
Cambodia
Importing Country:
China
Category:
Contract between seller and buyer
Country and Procedure Description:
Conclude contract and trade
terms/Buy
(Export from KHM to CHN/Cassav
Related Rules, Laws and Regulations:
-Incoterm
Actors and Participants:
- Importer
- Exporter
Actors and Participants:
- Importer
- Exporter
Input Criteria to Enter or Begin the Business Process:
- Exporter has a list of prospective buyers. - Exporter is registered with Trade Preference Department at MoC. - Exporter is registered with ASYCUDA system at the Customs Department. - Exporter is eligible to export to China. The qualifications of exporter meet regulatory requirements outlined in the MoU between MAFF and China.
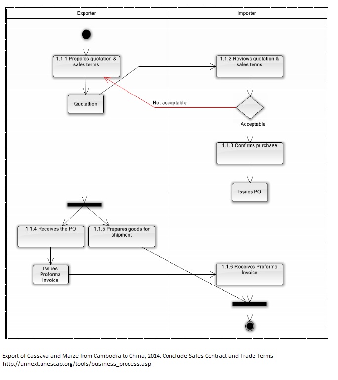
Activities and Associated Documentary Requirements:
1 Exporter prepares quotation and sales terms, sent it to importer. 2 Importer reviews the quotation and sales terms, determines if they are acceptable. If not, importer may request a revised quoted price and sales terms. 3 Importer confirms the purchase, issues Purchase Order to exporter. 4 Exporter issues Proforma Invoice after receiving the PO. 5 Exporter prepares goods for shipment. 6 Importer receives Proforma Invoices.
Output Criteria to Exit the Business Process:
- Importer and exporter have concluded sales contract & trade terms.
-Exporter prepares goods for shipment, after receiving the PO.
Activity Diagrams:
Number of Required Documents:
3
Minimum Required Time:
Maximum Required Time:
Average Required Time:
2
Minimum Cost:
Maximum Cost:
Average Cost: