Inspect cargo

Case Study
Sihanoukville Autonomous Port - Hong Kong
Cassava
Export
Export from Cambodia
Cambodia
China
Pre-clearance regulatory procedures (Importer/Exporter side)
Cargo Inspection/
Have products campled and examined (Export from KHM to CHN/Cassava)
-Customs – Sub-Decree No. 131 (2006) -Camcontrol – Sub-Decree No. 59 (2008)
-Exporter
-Camcontrol and Customs
-Exporter
-Camcontrol and Customs
-Requirements by Customs Laws and The Law on the Management of Quality and Safety of Products and Services
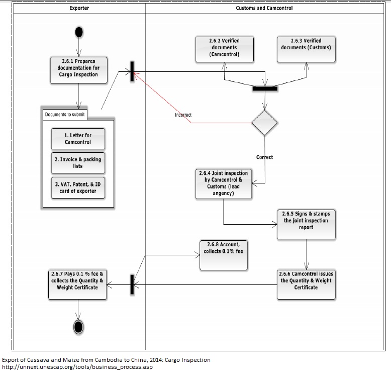
1 Exporter prepares and submitted export documents (letter for Camcontrol, commercial invoice, packing lists, VAT, patent &exporter’s ID card) to Camcontrol and Customs. 2 Camcontrol verified the submitted documents. If incorrect or missing data, informs exporter to revise or provide more data. 3 Customs verified the submitted documents. If incorrect or missing data, informs exporter to revise or provide more data. 4 Camcontrol assigns an inspector to inspect cargo with Customs inspector (as lead agency) and determine the inspection methods based on risk assessment. 5 The inspector signs and stamps joint inspection report. 6 Camcontrol issues Quantity and Weight Certificate. 7 Exporter collects Quantity and Weight Certificate from Camcontrol, pays inspection of 0.1%. 8 Camcontrol receives an inspection fee of 0.1% of the value stated on the commercial invoice (f.o.b.).
- Quantity and Weight Certificate is obtained and container is sealed.55
8
1
 
USD 22.50