Skip to main content
Main navigation
Home
About
What is UNNExT?
Advisory Committee
Advisory Groups
Contact Us
Experts
Expert Database
Registration Form
Events
Resources
Resources
Working Papers
Databases
Guides & Tools
Toggle navigation
Breadcrumb
Home
TPAD
Procedures
Trade Process Analysis Database (TPAD)
TPAD
Trade Process Studies
Case Studies
Procedures
Clear goods at port/border by customs
Case Study
Title:
Export of Cassave and Maize from Cambodia to China, 2014
Corridors and Routes:
Sihanoukville Autonomous Port - Hong Kong
Trade Product:
Cassava
Trade Type:
Export
Process Analysis:
Export from Cambodia
Exporting Country:
Cambodia
Importing Country:
China
Category:
Regulatory border procedures
Country and Procedure Description:
Customs clearance at port/border (Export from KHM to CHN/Cassava)
Related Rules, Laws and Regulations:
-Prakas No. 1447 Customs Declaration and Procedure (2007)
Actors and Participants:
- Exporter
- Customs at the Port
Actors and Participants:
- Exporter
- Customs at the Port
Input Criteria to Enter or Begin the Business Process:
-Requirements by Customs Law
Activities and Associated Documentary Requirements:
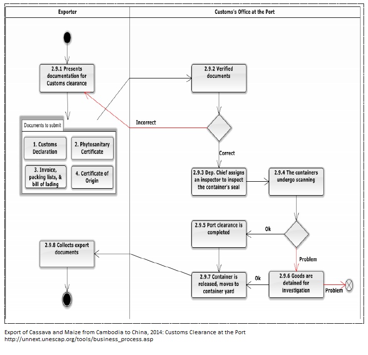
1 Exporter presents export documents (Customs Declaration, Phytosanitary Certificate, Certificate of Origin, invoice, packing lists, and bill of lading) to Customs official at the Port. 2 Customs official verified documents. If in order or missing documents, informs exporter provide the missing documents. 3 Dep. Chief assigns an inspector to inspect the container’s seal for authenticity. 4 The containers then undergo scanning by the concessionaire. 5 Port clearance is completed, if no misconduct is found. 6 Inspector reports case for action if misconduct is found; goods are detained for investigation. 7 Container is released and moves to container yard, ready to be stowed away onto the vessel. 8 Exporter collects export documents from the Customs office.
Output Criteria to Exit the Business Process:
-Customs clearance is completed, cargo ready to sail.
Activity Diagrams:
Number of Required Documents:
6
Minimum Required Time:
Maximum Required Time:
Average Required Time:
1
Minimum Cost:
Maximum Cost:
Average Cost:
USD 18.75