Claim payment

Case Study
Sihanoukville Autonomous Port - Hong Kong
Cassava
Export
Export from Cambodia
Cambodia
China
Payment between buyer and seller
Claim payment (Export from KHM to CHN/Cassava)
-Uniform Custom and Practice for Documentary Credit, International Chamber of Commerce Publication No. 500.
-Exporter and exporter’s Bank
-Importer and importer’s Bank
-Exporter and exporter’s Bank
-Importer and importer’s Bank
-Exporter has fulfilled contractual agreement in the sales contract
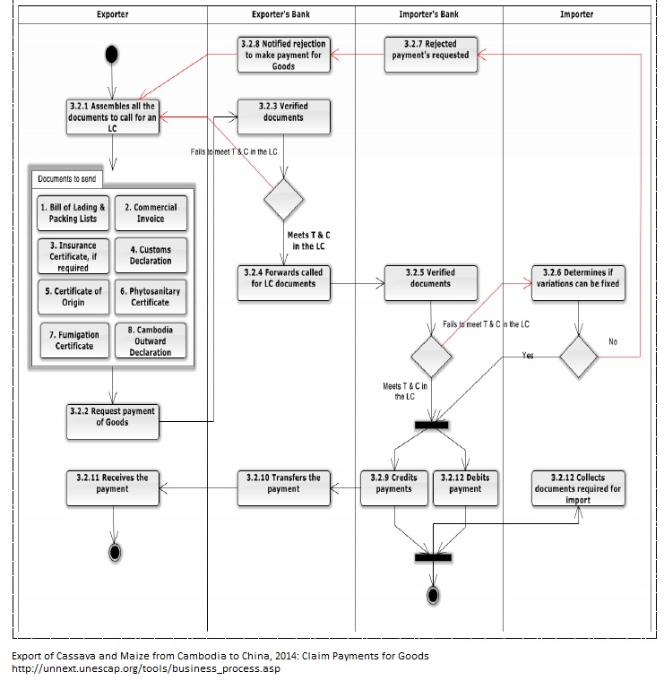
1 Exporter assembles all the export documents (commercial invoice, packing lists, bill of lading, evidence of cargo insurance, Customs declaration, Certificate of Origin, Phytosanitary Certificate, Fumigation Certificate, and Cambodia outward declaration), then, deliver to exporter’s bank. 2 Exporter requests it bank to advise importer’s bank to proceed with the payment for goods. 3 Exporter’s bank reviews submitted documents, determine if they are in compliance with the terms and conditions as listed in the LC. If not, the bank informs exporter about the discrepancies. Exporter then needs to make all the necessary corrections. 4 Exporter’s bank forwards the same documents to importer’s bank. 5 Importer’s bank reviews submitted documents, determine if they are in compliance with the terms and conditions as listed in the LC. If not, the bank informs importer about the discrepancies. 6 Importer determines if discrepancies can be waived. 7 If not, importer’s bank declines the request to make payment for goods. 8 Exporter’s bank notified exporter about the decline for the payment for goods, so that exporter can make the necessary corrections. 9 When the submitted documents are in the compliance, importer’s bank transfers the payment for goods to exporter’s bank. 10 Exporter’s bank credits the payment for goods to exporter. 11 Exporter receives the payment for goods. 12 Importer’s bank debits the payment for goods from importer’s account and releases documents collected from exporter. 13 Importer collected documents required for import.
-Exporter received the payment for goods.
-Importer received documents to complete import formalities.
15
30
 
30