Skip to main content
Main navigation
Home
About
What is UNNExT?
Advisory Committee
Advisory Groups
Contact Us
Experts
Expert Database
Registration Form
Events
Resources
Resources
Working Papers
Databases
Guides & Tools
Toggle navigation
Breadcrumb
Home
TPAD
Procedures
Trade Process Analysis Database (TPAD)
TPAD
Trade Process Studies
Case Studies
Procedures
Arrange transport (shipping)
Case Study
Title:
Export of Cassave and Maize from Cambodia to China, 2014
Corridors and Routes:
Sihanoukville Autonomous Port - Hong Kong
Trade Product:
Maize
Trade Type:
Export
Process Analysis:
Export from Cambodia
Exporting Country:
Cambodia
Importing Country:
China
Category:
Logistics and transport arrangement
Country and Procedure Description:
Arrange transport (shipping)(Export from KHM to CHN/Maize)
Related Rules, Laws and Regulations:
Actors and Participants:
-Exporter
-Carrier (shipping line)
-Insurance Co. (if required)
Actors and Participants:
-Exporter
-Carrier (shipping line)
-Insurance Co. (if required)
Input Criteria to Enter or Begin the Business Process:
-Exporter is responsible for the delivery of the cargo to the specified port of exit/entry.
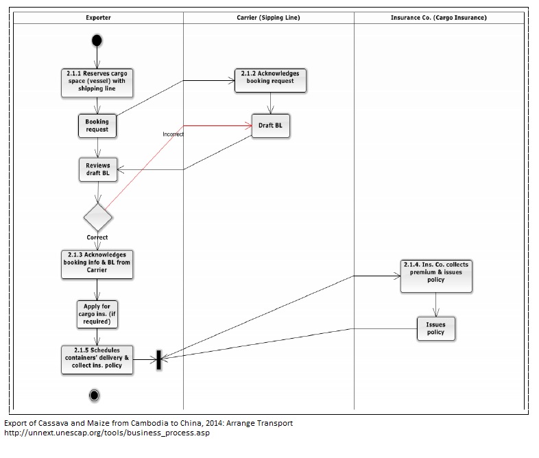
Activities and Associated Documentary Requirements:
1 Exporter contacts carrier to reserve cargo space (vessel). 2 Carrier confirms the booking request by sending the exporter the draft Bill of Lading. 3 Exporter reviews the draft BL; if incorrect informs carrier to revise it, then, applies for cargo insurance (if required). 4 Insurance collects the premium and issues the policy. 5 Exporter schedules the delivery of the empty containers, collects the insurance policy.
Output Criteria to Exit the Business Process:
-Transportation for moving cargo to port of exit and entry is arranged.
Activity Diagrams:
Number of Required Documents:
2
Minimum Required Time:
2
Maximum Required Time:
3
Average Required Time:
Minimum Cost:
Maximum Cost:
3
Average Cost:
USD 20.00