Skip to main content
Main navigation
Home
About
What is UNNExT?
Advisory Committee
Advisory Groups
Contact Us
Experts
Expert Database
Registration Form
Events
Resources
Resources
Working Papers
Databases
Guides & Tools
Toggle navigation
Breadcrumb
Home
TPAD
Procedures
Trade Process Analysis Database (TPAD)
TPAD
Trade Process Studies
Case Studies
Procedures
Establish payment guarantee
Case Study
Title:
Export of Cassave and Maize from Cambodia to China, 2014
Corridors and Routes:
Sihanoukville Autonomous Port - Hong Kong
Trade Product:
Maize
Trade Type:
Export
Process Analysis:
Export from Cambodia
Exporting Country:
Cambodia
Importing Country:
China
Category:
Goods payment arrangement
Country and Procedure Description:
Establish payment guarantee (Export from KHM to CHN/Maize)
Related Rules, Laws and Regulations:
-Uniform Custom and Practice for Documentary Credit, International Chamber of Commerce Publication No. 500.
Actors and Participants:
-Exporter and exporter’s Bank
-Importer and importer’s Bank
Actors and Participants:
-Exporter and exporter’s Bank
-Importer and importer’s Bank
Input Criteria to Enter or Begin the Business Process:
-Exporter and importer concluded sales contract and trade terms.
Activities and Associated Documentary Requirements:
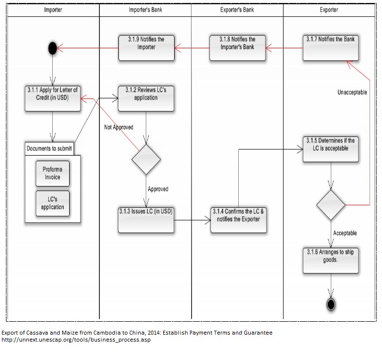
1 Importer applies for LC by submitting Application for Irrevocable LC and Proforma Invoice to importer’s bank. 2 Importer’s bank reviews submitted documents and evaluate importer’s credit risk. 3 Importer’s bank approved the application, issues LC and forwards the same to exporter’s bank via interbank electronic exchange. 4 Exporter’s bank establishes the authenticity of the LC, informs exporter that LC is ready for collection. 5 Exporter collects the LC, determines if it meets terms and conditions stipulated in the contractual agreement. 6 When the LC is acceptable exporter makes the necessary arrangements for the delivery of goods. 7 If the LC is unacceptable, exporter to consult it bank. 8 Exporter’s bank notifies importer’s bank. 9 Importer’s bank then consults importer to amend the LC.
Output Criteria to Exit the Business Process:
-Payment terms and guarantee established.
Activity Diagrams:
Number of Required Documents:
2
Minimum Required Time:
2
Maximum Required Time:
3
Average Required Time:
Minimum Cost:
Maximum Cost:
3
Average Cost: