Skip to main content
Main navigation
Home
About
What is UNNExT?
Advisory Committee
Advisory Groups
Contact Us
Experts
Expert Database
Registration Form
Events
Resources
Resources
Working Papers
Databases
Guides & Tools
Toggle navigation
Breadcrumb
Home
TPAD
Procedures
Trade Process Analysis Database (TPAD)
TPAD
Trade Process Studies
Case Studies
Procedures
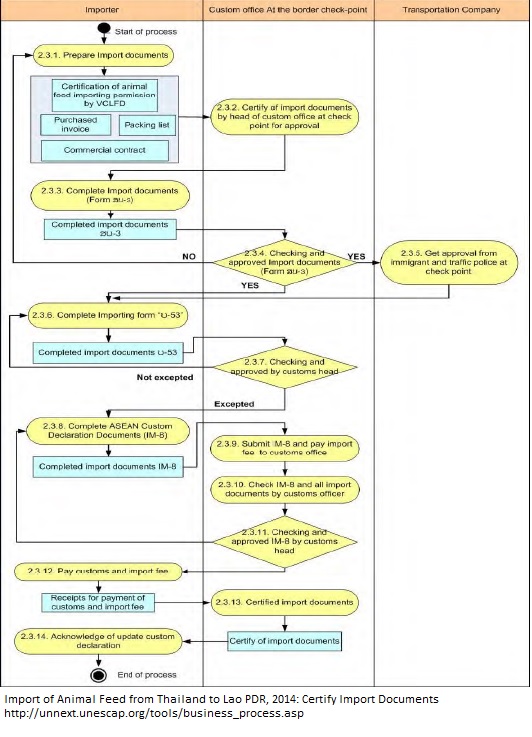
Certify of import documents declaration by custom office at the check point
Case Study
Title:
Import of Animal Feed from Thailand to Lao PDR, 2014
Corridors and Routes:
Nongkhai - Vientiane
Trade Product:
Animal feed
Trade Type:
Import
Process Analysis:
Import to Lao PDR
Exporting Country:
Thailand
Importing Country:
Lao People's Democratic Republic
Category:
Regulatory border procedures
Country and Procedure Description:
Customs certify documents at check point (Import to LAO from THA/Rice)
Related Rules, Laws and Regulations:
- Decree on Import and Export of Goods No. 114/GoL; Vientiance Capital, date 6 April 2011 - Notification on prohibited goods on import or export, No. 0973/ MoIC.DIMEX, Vientiane Capital, 25 May 2011; Dr. Nam Viyaket, Minister of Ministry of Industry and Commerce - Certification of animal feed importing permission by VCLFD - Purchased invoice - Packing list - Commercial contract - Completed import documents ສບ-3 - Completed import documents IM-8 - Receipts for payment of customs and import fee - Certify of import documents
Actors and Participants:
- Importer
- Customs office at the
check point
- Transport company
- Immigrant police
- Traffic police
Actors and Participants:
- Importer
- Customs office at the
check point
- Transport company
- Immigrant police
- Traffic police
Input Criteria to Enter or Begin the Business Process:
Activities and Associated Documentary Requirements:
1. Prepare Import documents, there are mainly (i) Certification of animal feed importing permission by VCLFD, (ii) Purchased invoice, (iii) Packing list, (iv) Buying contract... by importer 2. Certify of import documents by head of custom office at check point for approval 3. Complete Import documents (Form ສບ-3) by importer 4. Checking and approved Import documents (Form ສບ-3) by customs office at the check point; 5. Get approval from immigrant and traffic police at check point 6. Complete Importing form “ບ-53” by the importer 7. Checking and approved by customs head at the check point 8. Complete ASEAN Custom Declaration Documents (IM-8) by importer 9.Submit IM-8 and pay import fee to customs office by importer 10. Check IM-8 and all import documents by customs officer (import document checking officer) 11. Checking and approved IM-8 by customs head 12. Pay customs and import fee by importer 13. Certified import documents by customs head at the check point 14. Acknowledge of update custom declaration by the importer
Output Criteria to Exit the Business Process:
Certify of import documents that allow the importer to precede the further step.
Activity Diagrams:
Number of Required Documents:
8
Minimum Required Time:
1.4
Maximum Required Time:
1.5
Average Required Time:
1
Minimum Cost:
Maximum Cost:
1.5
Average Cost: