Skip to main content
Main navigation
Home
About
What is UNNExT?
Advisory Committee
Advisory Groups
Contact Us
Experts
Expert Database
Registration Form
Events
Resources
Resources
Working Papers
Databases
Guides & Tools
Toggle navigation
Breadcrumb
Home
TPAD
Procedures
Trade Process Analysis Database (TPAD)
TPAD
Trade Process Studies
Case Studies
Procedures
Clear goods at port/border by customs
Case Study
Title:
Export of Electronic Appliances from China to Japan, 2010
Corridors and Routes:
Through Foshan and Shenzhen ports - Thailand
Trade Product:
Electronics
Trade Type:
Export
Process Analysis:
Export from China
Exporting Country:
China
Importing Country:
Thailand
Category:
Regulatory border procedures
Country and Procedure Description:
Customs clearance at port/border (Export from CHN to THA/Electronic products)
Related Rules, Laws and Regulations:
Actors and Participants:
- Transportation Company
- Exporter
- Shipping Company
- Customs Department
Actors and Participants:
- Transportation Company
- Exporter
- Shipping Company
- Customs Department
Input Criteria to Enter or Begin the Business Process:
Activities and Associated Documentary Requirements:
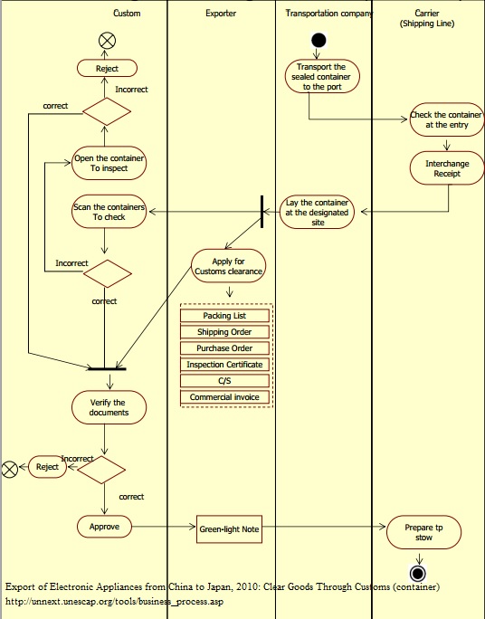
1. As the company is large exporter, the customs clearance procedure is done within a day. The container is scanned and if required, it is opened for closer scrutiny. The necessary documents are verified, and a green light note is issued.
Output Criteria to Exit the Business Process:
Activity Diagrams:
Number of Required Documents:
8
Minimum Required Time:
Maximum Required Time:
Average Required Time:
1
Minimum Cost:
Maximum Cost:
Average Cost:
THB 200