Skip to main content
Main navigation
Home
About
What is UNNExT?
Advisory Committee
Advisory Groups
Contact Us
Experts
Expert Database
Registration Form
Events
Resources
Resources
Working Papers
Databases
Guides & Tools
Toggle navigation
Breadcrumb
Home
TPAD
Procedures
Trade Process Analysis Database (TPAD)
TPAD
Trade Process Studies
Case Studies
Procedures
Establish payment guarantee
Case Study
Title:
Import of Animal Feed from Thailand to Lao PDR, 2014
Corridors and Routes:
Nongkhai - Vientiane
Trade Product:
Animal feed
Trade Type:
Import
Process Analysis:
Import to Lao PDR
Exporting Country:
Thailand
Importing Country:
Lao People's Democratic Republic
Category:
Goods payment arrangement
Country and Procedure Description:
Payment guarantee (LAO-THA/Animal feed)
Related Rules, Laws and Regulations:
- Bank rule - Performa invoice - Application for letter of credit - Letter of credit (L/C)
Actors and Participants:
- Importer
- Importer's Bank
- Exporter or Representative
- Exporter's Bank
Actors and Participants:
- Importer
- Importer's Bank
- Exporter or Representative
- Exporter's Bank
Input Criteria to Enter or Begin the Business Process:
Activities and Associated Documentary Requirements:
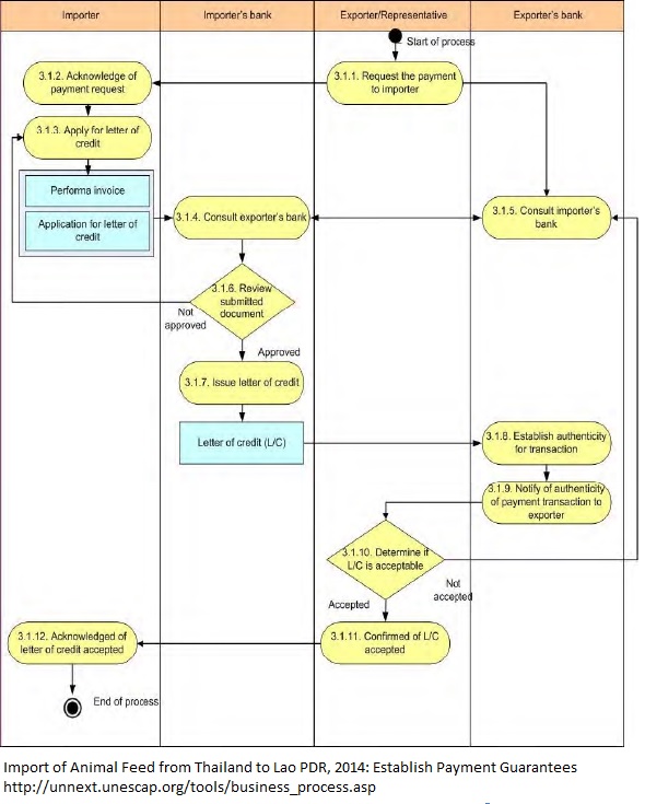
3.1.1. Request the payment to importer by exporter or the representative based in Vientiane; 3.1.2. Acknowledge of payment request by the importer; 3.1.3. Apply for letter of credit 3.1.4. Consult exporter’s bank by exporter; 1. Consult importer’s bank by importer; 2. the importer's bank will review submitted document and application that request for issue the letter of credit; 3. If all the documents and application accepted, the importer's bank will issue letter of credit and the importer will directly send to both exporter and exporter's bank; 4. The exporter's bank will establish authenticity for the payment transaction and will notice to the exporter about the correct of letter of credit; 5. The exporter's bank will officially notice of authenticity of letter of credit to exporter as the confirmation process; 6. The exporter will check the L/C and determine if L/C is acceptable; 7. If the L/C is accepted, the exporter will confirm of authenticity of the letter of credit and notice to both importer and exporter's bank to proceed the payment; 8. Right after got the authenticity of letter of credit, the importer will officially acknowledge of letter of credit accepted; and prepare for precede the further payment step.
Output Criteria to Exit the Business Process:
- Importer got letter of credit from the importer's bank
- Exporter except the letter of credit
Activity Diagrams:
Number of Required Documents:
3
Minimum Required Time:
Maximum Required Time:
Average Required Time:
2
Minimum Cost:
Maximum Cost:
Average Cost: