Skip to main content
Main navigation
Home
About
What is UNNExT?
Advisory Committee
Advisory Groups
Contact Us
Experts
Expert Database
Registration Form
Events
Resources
Resources
Working Papers
Databases
Guides & Tools
Toggle navigation
Breadcrumb
Home
TPAD
Procedures
Trade Process Analysis Database (TPAD)
TPAD
Trade Process Studies
Case Studies
Procedures
Obtain import recommendation/permit
Case Study
Title:
Import of Textiles to China from Japan, 2010
Corridors and Routes:
Not Specified
Trade Product:
Textiles
Trade Type:
Import
Process Analysis:
Import to China, Export from Japan
Exporting Country:
Japan
Importing Country:
China
Category:
Pre-clearance regulatory procedures
Country and Procedure Description:
Obtain import recommendation/permit (Import to CHN from JPN/Textiles)
Related Rules, Laws and Regulations:
Actors and Participants:
-Importer
-Customs Department
-Committee of Foreign Trade and Economic Cooperation(对外贸易经济合作局)
-State Administration of Taxation(国家税务局)
Actors and Participants:
-Importer
-Customs Department
-Committee of Foreign Trade and Economic Cooperation(对外贸易经济合作局)
-State Administration of Taxation(国家税务局)
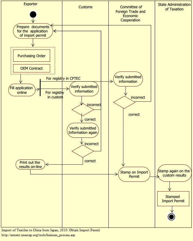
Input Criteria to Enter or Begin the Business Process:
-Purchasing order and the OEM contract
Activities and Associated Documentary Requirements:
1. Based on the information in the purchasing order and the OEM contract, the company fills an online application form for the Customs Department and the Committee of Foreign Trade and Economic Cooperation (CFTEC). 2.The Customs Department will take two to three days to verify the information and will provide an online approval. 3.The online approval is printed for a verification stamp by the CFTEC, which can be done in half a day. 4.The stamped certificate is passed to the State Administration of Taxation for final approval and stamping. Documents: Purchase Order OEM Contract Import Permit
Output Criteria to Exit the Business Process:
-Stamped/Approved Import Permit Obtained
Activity Diagrams:
Number of Required Documents:
3
Minimum Required Time:
Maximum Required Time:
Average Required Time:
3.5
Minimum Cost:
Maximum Cost:
Average Cost: