Skip to main content
Main navigation
Home
About
What is UNNExT?
Advisory Committee
Advisory Groups
Contact Us
Experts
Expert Database
Registration Form
Events
Resources
Resources
Working Papers
Databases
Guides & Tools
Toggle navigation
Breadcrumb
Home
TPAD
Procedures
Trade Process Analysis Database (TPAD)
TPAD
Trade Process Studies
Case Studies
Procedures
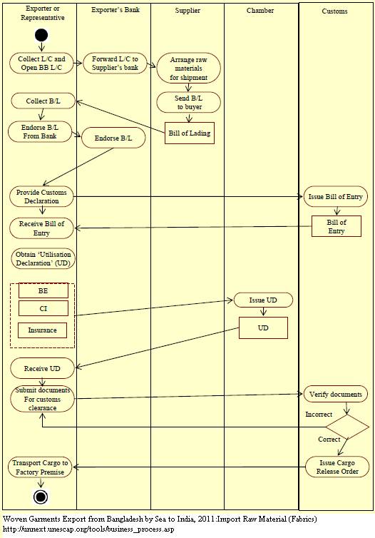
Import raw material
Case Study
Title:
Woven Garments Export from Bangladesh by Land to India, 2011
Corridors and Routes:
Dhaka - Chittagong Port - India
Trade Product:
Woven garments
Trade Type:
Export
Process Analysis:
Export from Bangladesh, Export from India (raw material)
Exporting Country:
Bangladesh
Importing Country:
India
Category:
Other
Country and Procedure Description:
Import raw material (Export from BDG to IND/ Woven garments)
Related Rules, Laws and Regulations:
Actors and Participants:
- Exporter or representative
- Exporter's bank
- Supplier
- Chamber
- Customs
Actors and Participants:
- Exporter or representative
- Exporter's bank
- Supplier
- Chamber
- Customs
Input Criteria to Enter or Begin the Business Process:
Activities and Associated Documentary Requirements:
Output Criteria to Exit the Business Process:
Activity Diagrams:
Number of Required Documents:
6
Minimum Required Time:
15
Maximum Required Time:
30
Average Required Time:
22.5
Minimum Cost:
Maximum Cost:
30
Average Cost: