Skip to main content
Main navigation
Home
About
What is UNNExT?
Advisory Committee
Advisory Groups
Contact Us
Experts
Expert Database
Registration Form
Events
Resources
Resources
Working Papers
Databases
Guides & Tools
Toggle navigation
Breadcrumb
Home
TPAD
Procedures
Trade Process Analysis Database (TPAD)
TPAD
Trade Process Studies
Case Studies
Procedures
Handle container at the terminal and stow onto vessel (airport)
Case Study
Title:
Woven Garments Export from Bangladesh by Land to India, 2011
Corridors and Routes:
Dhaka - Chittagong Port - India
Trade Product:
Woven garments
Trade Type:
Export
Process Analysis:
Export from Bangladesh, Export from India (raw material)
Exporting Country:
Bangladesh
Importing Country:
India
Category:
Cargo and vehicle handling procedures at port or border crossing
Country and Procedure Description:
Container handling at the terminal & stow onto vessel (airport) (Export from BDG to IND/ Woven garments)
Related Rules, Laws and Regulations:
Actors and Participants:
- Exporter or representative
- Customs
- Carrier (shipping line)
- Inland haulage
- Port Authority
Actors and Participants:
- Exporter or representative
- Customs
- Carrier (shipping line)
- Inland haulage
- Port Authority
Input Criteria to Enter or Begin the Business Process:
Activities and Associated Documentary Requirements:
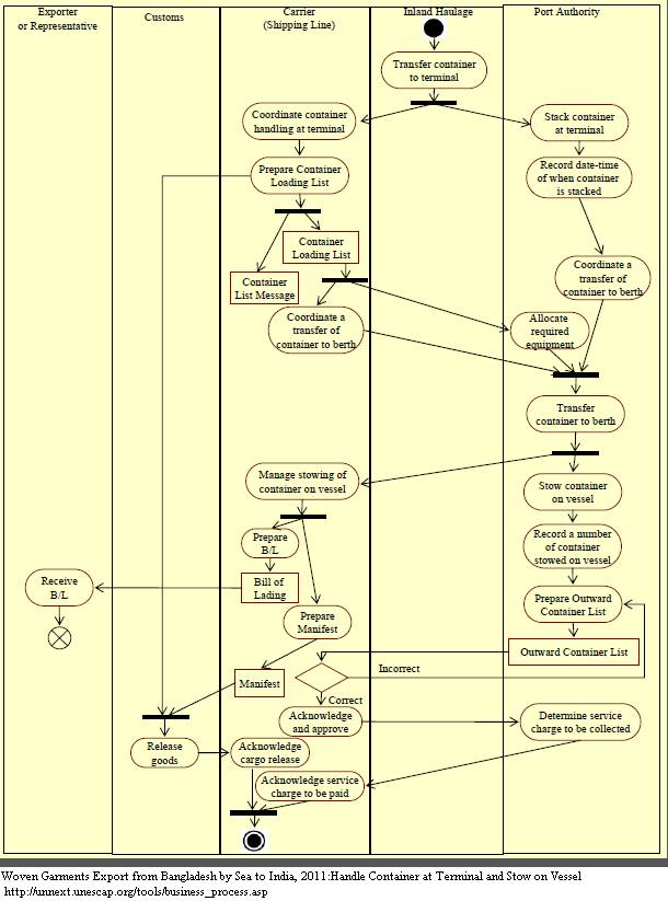
1. The Shipping Agent coordinates handling of the container at the terminal and moves it to the berth area with permission from the Port Authority. It is the responsibility of the Shipping Agent to prepare a Container Loading List and a Container List Message to be used for berthing the container and stowing it on the designated vessel in a coordinated manner. 2. While the container is in the process of being stowed onto the vessel, the Shipping Agent prepares the final Bill of Lading which is supplied to the CFA. 3. An export Manifest is also prepared and submitted to customs to obtain clearance to export the goods. 4. Parallel to this process, the Port Authority prepares a list of outward-going containers to be stowed on the vessel and ensures that the Shipping Line verifies the list. 5. Once all these activities are completed and the cargo Release Order is received from customs, the ship sets sail as per schedule.
Output Criteria to Exit the Business Process:
Activity Diagrams:
Number of Required Documents:
5
Minimum Required Time:
1
Maximum Required Time:
5
Average Required Time:
3
Minimum Cost:
Maximum Cost:
5
Average Cost: