Skip to main content
Main navigation
Home
About
What is UNNExT?
Advisory Committee
Advisory Groups
Contact Us
Experts
Expert Database
Registration Form
Events
Resources
Resources
Working Papers
Databases
Guides & Tools
Toggle navigation
Breadcrumb
Home
TPAD
Procedures
Trade Process Analysis Database (TPAD)
TPAD
Trade Process Studies
Case Studies
Procedures
Clear goods at port/border by customs
Case Study
Title:
Woven Garments Export from Bangladesh by Land to India, 2011
Corridors and Routes:
Dhaka - Chittagong Port - India
Trade Product:
Woven garments
Trade Type:
Export
Process Analysis:
Export from Bangladesh, Export from India (raw material)
Exporting Country:
Bangladesh
Importing Country:
India
Category:
Regulatory border procedures
Country and Procedure Description:
Customs clearance at port/border (Export from BDG to IND/ Woven garments) (Export from BDG to IND/ Woven garments)
Related Rules, Laws and Regulations:
Actors and Participants:
- Inland haulage
- Customs
- Exporter or representative
Actors and Participants:
- Inland haulage
- Customs
- Exporter or representative
Input Criteria to Enter or Begin the Business Process:
Activities and Associated Documentary Requirements:
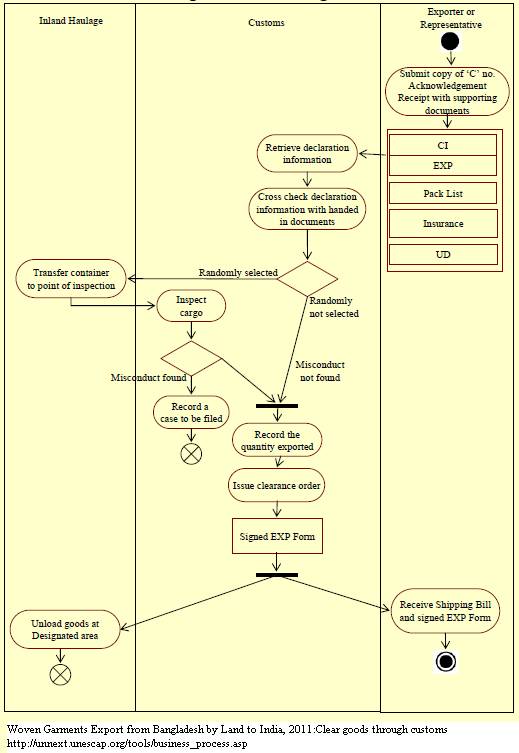
1. The CFA submits a copy of the ‘C’ Number Acknowledgement Receipt to customs along with hard copies of all the supporting documents. 2. Customs then retrieves information from the previously lodged online declaration and cross checks with the documents received from the CFA. 3. An inspector is then authorised to inspect the cargo and certify compliance with the declaration. If any misconduct is found, export of the shipment is stopped and a case is filed against the exporter. If no discrepancy in found, customs issues a Shipping Bill and seals the container. 4. The CFA then receives the Shipping Bill on behalf of the exporter and signs the EXP Form, a copy of which is kept by customs.
Output Criteria to Exit the Business Process:
Activity Diagrams:
Number of Required Documents:
6
Minimum Required Time:
1
Maximum Required Time:
2
Average Required Time:
1.5
Minimum Cost:
Maximum Cost:
2
Average Cost: