Claim payment

Case Study
Dhaka - Chittagong Port - India
Woven garments
Export
Export from Bangladesh, Export from India (raw material)
Bangladesh
India
Payment between buyer and seller
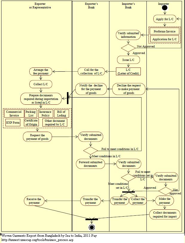
Claim payment (Export from BDG to IND/ Woven garments)
- Exporter or representative
- Exporter's bnk
- Importer's bank
- Importer
- Exporter or representative
- Exporter's bnk
- Importer's bank
- Importer
1. As soon as the documents for the importer are ready, these are submitted to the exporter’s bank by the exporter. 2. The bank verifies all the documents against the conditions laid down in the initial L/C sent by the importer’s bank. If any discrepancy is found, the exporter is notified and is required to resubmit the documentation, ensuring rectification of the problem. Once the documents are found to be fully compliant with the L/C conditions, the exporter’s bank forwards the documents to the L/C issuing bank in the importing country. 3. The importer’s bank then transfers the payment to the exporter’s bank, which then notifies the exporter of the deposit of the payment in the exporter’s account. The exporter then collects the payment.
10
3
5
4
 
5