Prepare export documents

Case Study
Dhaka - Chittagong Port - Japan
Shrimp
Export
Export from Bangladesh
Bangladesh
Japan
Pre-clearance regulatory procedures (Importer/Exporter side)
Prepare export documents (Export from BDG to JPN/Frozen shrimp)
- Exporter or representative
- Exporter's bank
- Industry Association
- Exporter or representative
- Exporter's bank
- Industry Association
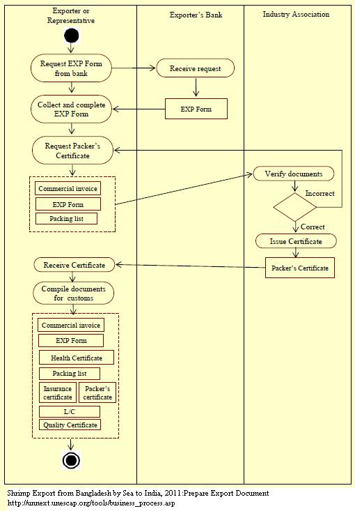
1. Firstly, the exporter fills in the EXP Form and then requests a Packer’s Certificate from the relevant industry association, which, in this case, is the Bangladesh Frozen Food Exporters’ Association (BFFEA) in Dhaka. This document, along with the EXP Form, Commercial Invoice, Quality Certificate, L/C, and Packing List are then compiled by the exporter to lodge a customs declaration.
13
0.5
2
1.25
 
2