Skip to main content
Main navigation
Home
About
What is UNNExT?
Advisory Committee
Advisory Groups
Contact Us
Experts
Expert Database
Registration Form
Events
Resources
Resources
Working Papers
Databases
Guides & Tools
Toggle navigation
Breadcrumb
Home
TPAD
Procedures
Trade Process Analysis Database (TPAD)
TPAD
Trade Process Studies
Case Studies
Procedures
Clear goods by customs
Case Study
Title:
Fabrics Import from India by Land to Bangladesh, 2011
Corridors and Routes:
Not Specified
Trade Product:
Cotton fabric
Trade Type:
Import
Process Analysis:
Import to Bangladesh
Exporting Country:
India
Importing Country:
Bangladesh
Category:
Regulatory border procedures
Country and Procedure Description:
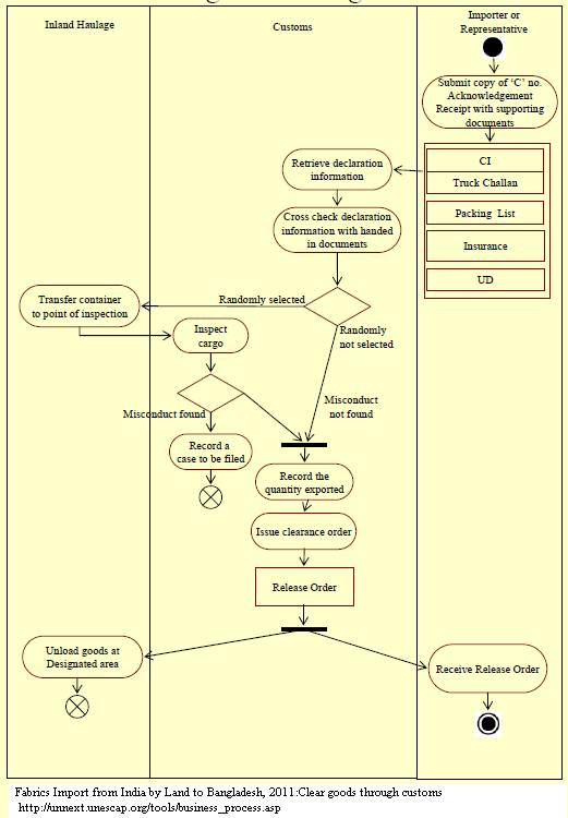
Customs clearance (Import to BDG from IND/Cotton fabric)
Related Rules, Laws and Regulations:
Actors and Participants:
- Inland haulage
- Customs
- Importer or representative
Actors and Participants:
- Inland haulage
- Customs
- Importer or representative
Input Criteria to Enter or Begin the Business Process:
Activities and Associated Documentary Requirements:
Goods are unloaded at the customs area and inspection is carried out by the customs officials to confirm compliance with the Bill of Entry. If no misconduct is found, customs signs the UD and issues a Release Order from the customs controlled area.
Output Criteria to Exit the Business Process:
Activity Diagrams:
Number of Required Documents:
6
Minimum Required Time:
1
Maximum Required Time:
3
Average Required Time:
2
Minimum Cost:
Maximum Cost:
3
Average Cost: