Claim payment

Case Study
Not Specified
Cotton fabric
Import
Import to Bangladesh
India
Bangladesh
Payment between buyer and seller
Claim payment (BGD-IND/Cotton fabric)
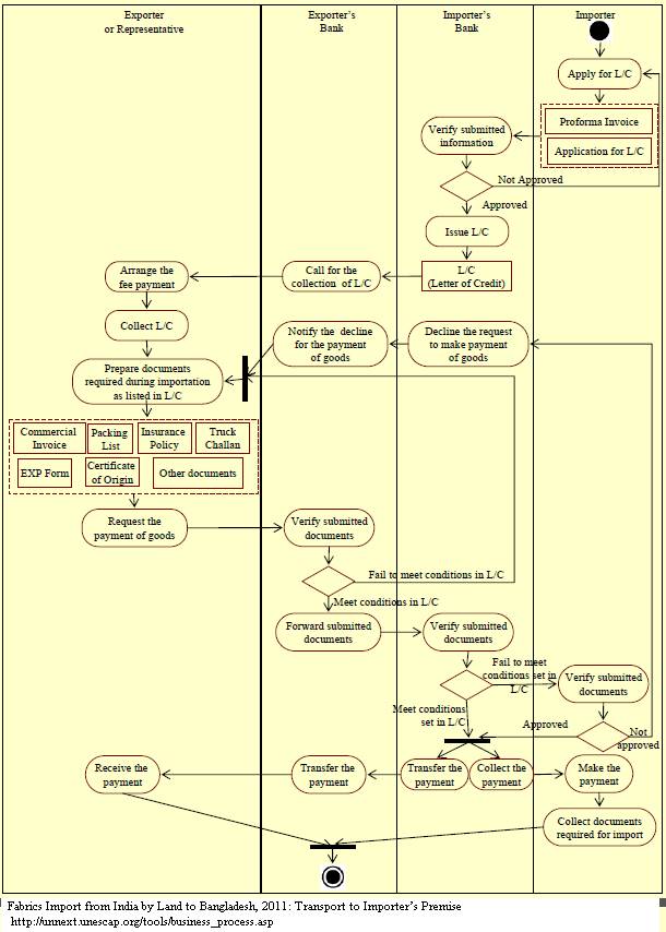
- Exporter/
representative
- Exporter's bank
- Importer's bank
- Importer
- Exporter/
representative
- Exporter's bank
- Importer's bank
- Importer
1. Having found the imported cotton fabrics as per the contract conditions, the importer directs the designated bank in Bangladesh to proceed with the payment. 2. The bank verifies the documents against the L/C terms. If no misconduct is found, the funds are transferred to the exporter’s bank in India.
9
1.5