Claim payment

Case Study
Not Specified
Raw sugar
Import
Import to Bangladesh
Thailand
Bangladesh
Payment between buyer and seller
Claim payment (BGD-THA/Sugar)
- Exporter/
representative
- Exporter's bank
- Importer's bank
- Importer
- Exporter/
representative
- Exporter's bank
- Importer's bank
- Importer
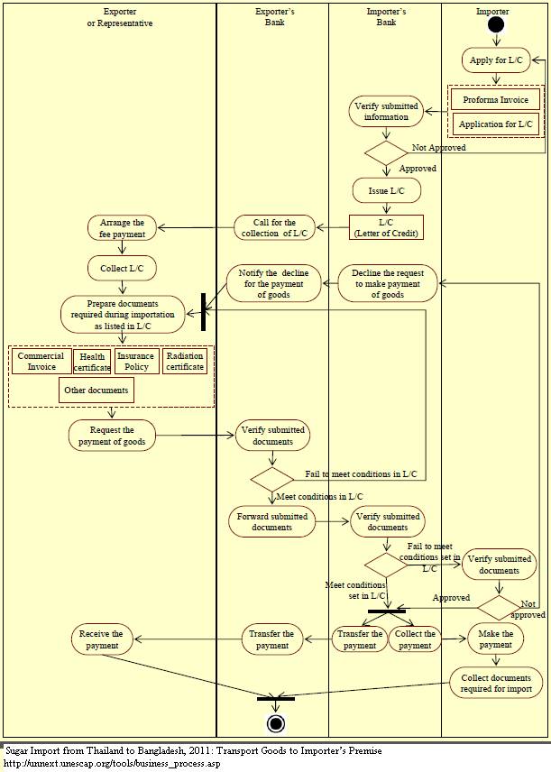
1. Having received the imported sugar as per the contract conditions, the importer directs the designated bank in Bangladesh to proceed with the payment. 2. The bank verifies the documents against the L/C terms. If no misconduct is found, the funds are transferred to the exporter’s bank in Thailand.
7
1.5