Skip to main content
Main navigation
Home
About
What is UNNExT?
Advisory Committee
Advisory Groups
Contact Us
Experts
Expert Database
Registration Form
Events
Resources
Resources
Working Papers
Databases
Guides & Tools
Toggle navigation
Breadcrumb
Home
TPAD
Procedures
Trade Process Analysis Database (TPAD)
TPAD
Trade Process Studies
Case Studies
Procedures
Appoint clearing agent and handover documents
Case Study
Title:
Import of Rice from India to Nepal
Corridors and Routes:
Barauni - Kathmandu
Trade Product:
Rice
Trade Type:
Import
Process Analysis:
Import to Nepal
Exporting Country:
India
Importing Country:
Nepal
Category:
Regulatory border procedures
Country and Procedure Description:
Clearing agent and handover
documents (Import to NPL from IND/Rice)
Related Rules, Laws and Regulations:
Actors and Participants:
- Importer
- Clearing company/CHA
- Courrier
- Transport company
Actors and Participants:
- Importer
- Clearing company/CHA
- Courrier
- Transport company
Input Criteria to Enter or Begin the Business Process:
Legally custom clearance of import cargo is to be done by CHA
Activities and Associated Documentary Requirements:
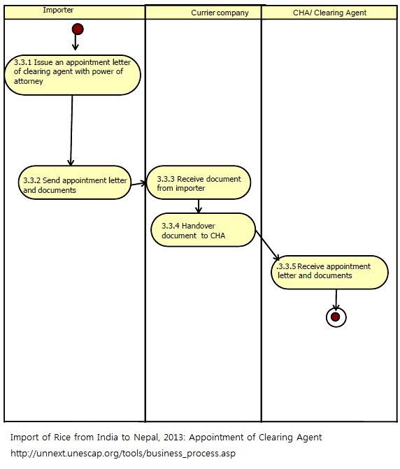
1. Importer issues appointment letter with power of attorney 2. Importer sends letter and required following documents to CHA through courier - Firm registration certificate - PAN certificate - Copy of purchase order - Proforma invoice - Payment evidence 3. CHA receives courier document from importer 4. Courier handover document to CHA 5. CHA receives appointment letter and documents
Output Criteria to Exit the Business Process:
Importer handovers responsibility to clear import cargo to CHA
Activity Diagrams:
Number of Required Documents:
6
Minimum Required Time:
Maximum Required Time:
Average Required Time:
1
Minimum Cost:
Maximum Cost:
Average Cost: