Skip to main content
Main navigation
Home
About
What is UNNExT?
Advisory Committee
Advisory Groups
Contact Us
Experts
Expert Database
Registration Form
Events
Resources
Resources
Working Papers
Databases
Guides & Tools
Toggle navigation
Breadcrumb
Home
TPAD
Procedures
Trade Process Analysis Database (TPAD)
TPAD
Trade Process Studies
Case Studies
Procedures
Conclude contract and trade terms
Case Study
Title:
Export of Cardamom from Nepal to India
Corridors and Routes:
Not Specified
Trade Product:
Cardamom
Trade Type:
Export
Process Analysis:
Export from Nepal, Import to India
Exporting Country:
Nepal
Importing Country:
India
Category:
Contract between seller and buyer
Country and Procedure Description:
Conclude contract and trade
terms/Buy (Export from NPL to IND/Cardamom)
Related Rules, Laws and Regulations:
Actors and Participants:
- Importer
- Exporter or Representative
Actors and Participants:
- Importer
- Exporter or Representative
Input Criteria to Enter or Begin the Business Process:
- Exporter is a registered business firm - Renewed PAN and VAT registration certificates. - Exporter has a list of potential buyers
Activities and Associated Documentary Requirements:
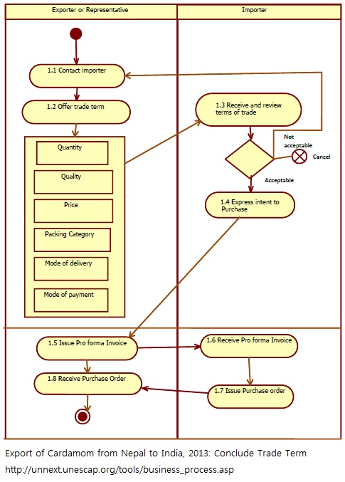
1 Exporter contacts Importer 2 Exporter offers terms of trade including price, quality, modes of packing, delivery and payment to the importer. 3 Importer reviews the trade terms and determines if the terms of trade are acceptable. If terms of trade are not acceptable, importer returns it to exporter for revision. 4 If the trade terms are acceptable importer expresses intent to purchase. 5 Exporter issues Pro forma Invoice 6 Importer receives Pro forma Invoice and Issues purchase order. 7 Exporter receives purchase order.
Output Criteria to Exit the Business Process:
-Terms of trade concluded
Activity Diagrams:
Number of Required Documents:
2
Minimum Required Time:
Maximum Required Time:
Average Required Time:
2
Minimum Cost:
Maximum Cost:
Average Cost:
USD 0.60