Skip to main content
Main navigation
Home
About
What is UNNExT?
Advisory Committee
Advisory Groups
Contact Us
Experts
Expert Database
Registration Form
Events
Resources
Resources
Working Papers
Databases
Guides & Tools
Toggle navigation
Breadcrumb
Home
TPAD
Procedures
Trade Process Analysis Database (TPAD)
TPAD
Trade Process Studies
Case Studies
Procedures
Clear goods at port/border by customs
Case Study
Title:
Export of Cardamom from Nepal to India
Corridors and Routes:
Not Specified
Trade Product:
Cardamom
Trade Type:
Export
Process Analysis:
Export from Nepal, Import to India
Exporting Country:
Nepal
Importing Country:
India
Category:
Regulatory border procedures
Country and Procedure Description:
Customs clearance at port/border (Export from NPL to IND/Cardamom)
Related Rules, Laws and Regulations:
Actors and Participants:
-Clearing Agent
-Custom
-Truck operator
-Bank
Actors and Participants:
-Clearing Agent
-Custom
-Truck operator
-Bank
Input Criteria to Enter or Begin the Business Process:
- Cargo and documents are ready at for custom clearance
Activities and Associated Documentary Requirements:
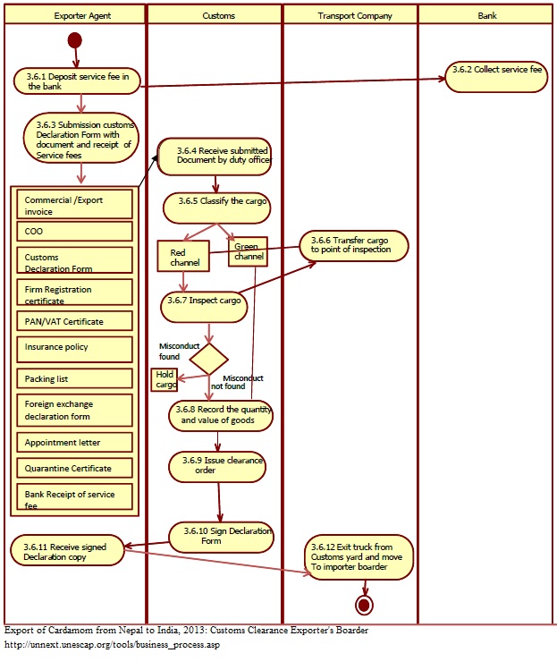
1 The agent deposits service fee at bank. 2 CHA get receipt from bank 3 CHA submits custom declaration form with following documents. - Commercial/export invoice - Packing list - COO - Firm registration certificate - PAN /VAT certificate - Insurance policy - Food Quarantine certificate - Appointment letter - Foreign exchange form - Bank receipt 4 Duty officer receives submitted documents 5 Duty officer classifies the cargo electronically. 6 If cargo fall in red channel transport operator transfers the cargo to the point of inspection 7. Duty officer inspect the cargo. 8. Custom records the quantity and value of the exported cargo 9 Custom issues clearance order 10 Duty officer signs declaration form 11 Clearing agent receives signed declaration form. 12 Truck exists from custom yard and moves to importer border
Output Criteria to Exit the Business Process:
- The export cargo is cleared from exporter's custom
Activity Diagrams:
Number of Required Documents:
10
Minimum Required Time:
Maximum Required Time:
Average Required Time:
0.125
Minimum Cost:
Maximum Cost:
Average Cost:
USD 129.3