Skip to main content
Main navigation
Home
About
What is UNNExT?
Advisory Committee
Advisory Groups
Contact Us
Experts
Expert Database
Registration Form
Events
Resources
Resources
Working Papers
Databases
Guides & Tools
Toggle navigation
Breadcrumb
Home
TPAD
Procedures
Trade Process Analysis Database (TPAD)
TPAD
Trade Process Studies
Case Studies
Procedures
Load container and transport to port (airport) of departure
Case Study
Title:
Exports of Tea to Japan from Sri lanka,2011
Corridors and Routes:
Colombo (outskirt) - Colombo Port
Trade Product:
Tea
Trade Type:
Export
Process Analysis:
Export from Sri Lanka
Exporting Country:
Sri Lanka
Importing Country:
Japan
Category:
Inland carriage and handling
Country and Procedure Description:
Load container and transport to port (airport) of departure (Export from LKA to JPN/Tea)
Related Rules, Laws and Regulations:
Actors and Participants:
- Exporter or representative
- Sri Lanka Port Authority (SLPA)
- Passing Office/Export office of customs at SLPA
Actors and Participants:
- Exporter or representative
- Sri Lanka Port Authority (SLPA)
- Passing Office/Export office of customs at SLPA
Input Criteria to Enter or Begin the Business Process:
Activities and Associated Documentary Requirements:
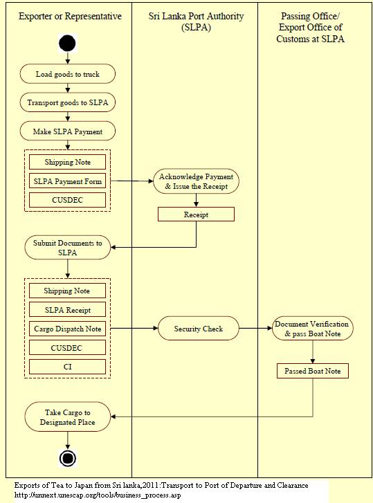
1. Before the container reaches the port, the Sri Lanka Ports Authority (SLPA) charges have to be paid by filling an SLPA payment form. The Sri Lanka Ports Authority calculates the charges based on the Shipping Note. The exporter (or agent) presents the Shipping Note, the Cargo Dispatch Note (CDN) and a copy of the CUSDEC as supporting documents. 2. When the container reaches the port, the documents that need to be presented are the Cargo Dispatch Note (about six copies), Shipping Note, Commercial Invoice and the security copy of the CUSDEC. 3. The security/ navy checkpoint at the first gate opens the container and checks it, then seals it in the presence of the exporter (or representative). 4. The container then goes through the Passing Office/export office run by the Sri Lanka Customs Department. They check the seals, the CUSDEC, whether sampling has been carried out, the payments made and the Boat Note for the last time. 5. When the Boat Note has been approved, the container is taken for loading. The Cargo Dispatch Note has is handed over at this point. 6. Security and other checks take an average time of between 30 minutes and three hours depending on the number of export consignments coming in on a particular day.
Output Criteria to Exit the Business Process:
Activity Diagrams:
Number of Required Documents:
7
Minimum Required Time:
Maximum Required Time:
Average Required Time:
0.1
Minimum Cost:
Maximum Cost:
Average Cost: