Claim payment

Case Study
Colombo (outskirt) - Colombo Port
Tea
Export
Export from Sri Lanka
Sri Lanka
Japan
Payment between buyer and seller
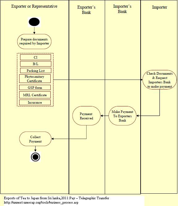
Claim payment (Export from LKA to JPN/Tea)
- Exporter or representative
- Exporter's bank
- Importer's bank
- Importer
- Exporter or representative
- Exporter's bank
- Importer's bank
- Importer
1. Before the payments are made, the exporter has to send the importer the Commercial Invoice, Packing List, Phytosanitary Certificate, GSP form (for bulk tea only), Bill of Lading, insurance policy and Certificate of Origin. Although there are several ways of making payments, such as Letter of Credit, Cash Against Goods, with Japan the most common form of payment is via Telegraphic Transfer (TT) based on trust. With TT, the payment is transferred directly to the exporter’s account via the importer’s bank.
7
7