Skip to main content
Main navigation
Home
About
What is UNNExT?
Advisory Committee
Advisory Groups
Contact Us
Experts
Expert Database
Registration Form
Events
Resources
Resources
Working Papers
Databases
Guides & Tools
Toggle navigation
Breadcrumb
Home
TPAD
Procedures
Trade Process Analysis Database (TPAD)
TPAD
Trade Process Studies
Case Studies
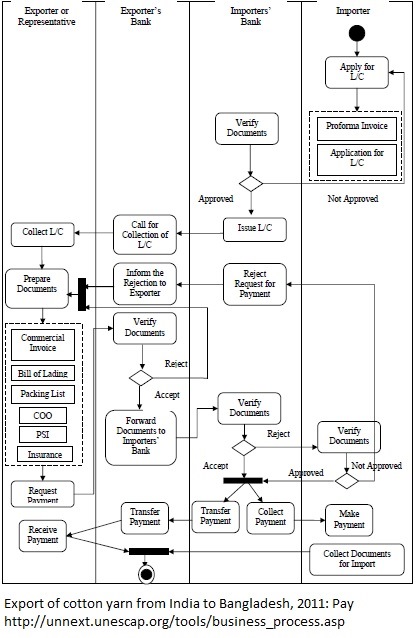
Procedures
Claim payment
Case Study
Title:
Fabrics Import from India by Land to Bangladesh, 2011
Corridors and Routes:
Delhi - Petrapole-Benapole border - Bangladesh
Trade Product:
Cotton yarn
Trade Type:
Export
Process Analysis:
Export from India
Exporting Country:
India
Importing Country:
Bangladesh
Category:
Payment between buyer and seller
Country and Procedure Description:
Claim payment (Export from IND to BDG/Cotton yarn)
Related Rules, Laws and Regulations:
Actors and Participants:
- Exporter or representative
- Exporter's bank
- Importer's bank
- Importer
Actors and Participants:
- Exporter or representative
- Exporter's bank
- Importer's bank
- Importer
Input Criteria to Enter or Begin the Business Process:
Activities and Associated Documentary Requirements:
Output Criteria to Exit the Business Process:
Activity Diagrams:
Number of Required Documents:
8
Minimum Required Time:
6
Maximum Required Time:
10
Average Required Time:
8
Minimum Cost:
Maximum Cost:
10
Average Cost: