Arrange inspection

Case Study
Pinghu - Shanghai - Japan
Garments
Export
Export from China
China
Japan
Pre-clearance regulatory procedures (Importer/Exporter side)
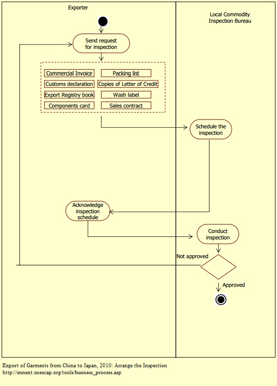
Arrange inspection (Export from CHN to JPN/Garments)
- Exporter
- Commodity Inspection Bureau(进出口商品检验局)
- Exporter
- Commodity Inspection Bureau(进出口商品检验局)
1. Company X now requests an inspection of its garments by the local Entry-Exit Inspection and Quarantine Bureau (or Commercial Inspection Bureau). This step may take up to 2 days, although the inspection itself is done within half a day. 2. The inspecti
8
1
 
0.15 percent of the total value of the goods