Arrange transport (shipping)

Case Study
Through Sihanoukville Autonomous Port - Europe
Rice
Export
Export from Cambodia
Cambodia
France
Logistics and transport arrangement
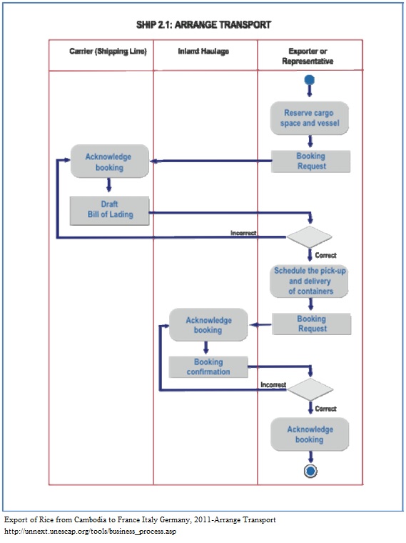
Arrange transport (shipping)(Export from KHM to FRA,ITA, & DEU/Rice)
-Exporter
'-Shipping Company
-Exporter
'-Shipping Company
Trade terms and contract agreed upon
1. Transport is viewed in the BPA as cost incurred by the exporter or importer. Yet transport is clearly more than just a cost layout on the part of the trader. It is a source of intervention – from its location, the interchanges among the modes of transport, the toll imposition, traffic conditions, congestion and other transport issues. 2. Planning for the shipment of goods from the exporter to the importer's country involves the decision on mode of transportation. Four major factors are relevant in this context: the-urgency of delivery; the size and weight of items to be moved; the location and accessibility of the point of delivery; and transit time. 3. Mode of transport: Product characteristics affect the relative cost of transportation by different modes of transport. Sea freight is the most widely used form of transportation for rice trade. There are three options for rice shipments abroad: 1) Sihanoukville; 2) Via Saigon/Cai Mep (Vietnam); 3) Via Laem Chabang or Bangkok (Thailand). The Sihanoukville Autonomous Port (PAS) is the only deep sea port in Cambodia and accounts for approximately 70% of Cambodia's international cargo. The port is served by feeder vessels connecting to intercontinental mother vessels and other regional vessels at the major transit ports in Singapore and Hong Kong and other secondary South East Asian seaports. The lack of handing equipment in Sihanoukville Port is a constraint for the export of large quantity of milled rice. Only vessels with depth less than 8 to 8.5 meters can dock at the Sihanoukville Port, as the waterway is shallow and rocky. The maximum allowable load of vessels docking in the port is 10 thousand tons suitable only for shipment of milled rice to Southeast Asia or Africa. 4. Presently, exports via Sihanoukville remain more costly compared to exports via Vietnam’s new deep sea port in Cai Mep. Even the Ho Chi Minh Port allows vessels with load capacity up to 30 thousand tons in docking station and 60 thousand tons in transfer zone. Nonetheless, a railway connection is currently under reconstruction by an Australian concessionaire. The railways, when completed in the next years, will help promote bulk transport from the northwest to the southern seaport with reduced cost of transportation “Contract terms: from Sihanoukville during end July / August 2010, in 2 equal lots, in mutual agreement. 5. Freight Forwarders are service companies that handle all aspects of export shipping for a fee. They act as the exporter's agent and can improve delivery time and customer service. Freight forwarders often don't own their own trucks but hire transport and contract with local brokers as needed. There are approximately 110 customs broker and freight forwarding companies in Cambodia, excluding the large number of individuals independently performing these services. As there is little regulation or public authority oversight of the sector and quality of service. Professionalism can vary considerably. In general, these companies provide quality services at competitive prices. The rice exporter requests the freight forwarder to provide quotes on insurance and freight, advises on rates and routing, and documentation and Customs clearance services. The rice exporter usually does not need assistance with packaging as the service is already done by the rice miller. 6. Shipping instructions: The exporter must give clear instructions to the forwarder to avoid moving goods in advance of documentation, which could be inviting problems and expense. Countless export operations have gone astray because the exporter failed to give sufficiently precise instructions. The resulting loss of time and money are often large. For surface freight, documents should be mailed to the forwarder and only exceptionally handed to his uniformed driver. 7. Forwarder's Consignment Note: This is a simple form of instruction, which is designed to be the simplest and clearest way to give instructions. Instructions should always be given in writing, sometimes by fax and in many cases on forms provided by the forwarder or designed by the exporting firm. Where exporters make their own arrangements for delivery directly to docks or terminals, they should ensure that shipping instructions are received at the port by the day prior to delivery. 8. Obtain Cargo Insurance: Although the insurance industry is young in Cambodia, factories and the transport of merchandise within Cambodia are fully insured by a few insurance companies. Whether a Marine Insurance Policy is obtained by the exporter or importer depends on the buyers requirements. Most, if not all, of the rice shipment is F.O.B. Sihanoukville. The exporter subcontracts to the freight forwarder the task of procuring the inland part of the insurance policy and the cost of the insurance premium is billed from the freight forwarder to the exporter together with the freight forwarding costs. “Contract terms: INSURANC : Buyers to cover the marine insurance. Sellers’ shipping advice to be done within 3 working days after date of shipment, with all necessary shipping details, to allow buyers to insure the cargo in due time.” 9. Booking Cargo space: The exporter instructs to his freight forwarder to undertake the following: (1) make the initial reservation of cargo space verbally over the telephone, followed by a formal booking request, (2) register details on customs entries' forms and send to customs and (3) register cargo on a shipping note and send shipping note to shipping company. The shipping line then issues a Shipping Note and a Release Order (RO).81 The exporter sends the shipping note along with the RO to the inland transport agent to collect the container from the yard. The RO is usually faxed.
-Shipping container awaiting for collection notification
2