Skip to main content
Main navigation
Home
About
What is UNNExT?
Advisory Committee
Advisory Groups
Contact Us
Experts
Expert Database
Registration Form
Events
Resources
Resources
Working Papers
Databases
Guides & Tools
Toggle navigation
Breadcrumb
Home
TPAD
Procedures
Trade Process Analysis Database (TPAD)
TPAD
Trade Process Studies
Case Studies
Procedures
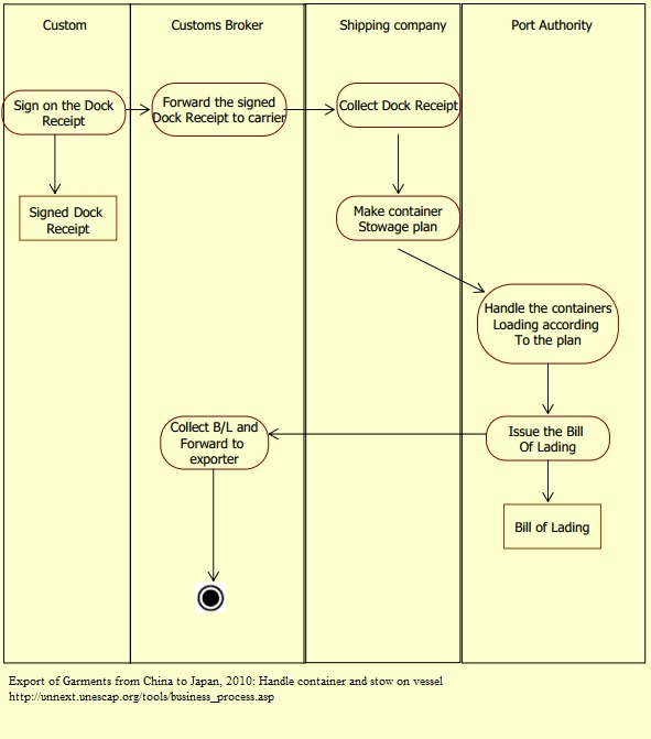
Handle container at the terminal and stow onto vessel (airport)
Case Study
Title:
Export of Garment from China to Japan, 2010
Corridors and Routes:
Pinghu - Shanghai - Japan
Trade Product:
Garments
Trade Type:
Export
Process Analysis:
Export from China
Exporting Country:
China
Importing Country:
Japan
Category:
Cargo and vehicle handling procedures at port or border crossing
Country and Procedure Description:
Container handling at the terminal & stow onto vessel (airport) (Export from CHN to JPN/Garments)
Related Rules, Laws and Regulations:
Actors and Participants:
- Customs Department
- Customs Broker
- Shipping company
- Port Authority(港务局)
Actors and Participants:
- Customs Department
- Customs Broker
- Shipping company
- Port Authority(港务局)
Input Criteria to Enter or Begin the Business Process:
Activities and Associated Documentary Requirements:
1. The green light note is then passed to the shipping company or its agent, who will then make a plan on where the container will be stowed. 2. The port authority will then stow the container according to this plan.
Output Criteria to Exit the Business Process:
Activity Diagrams:
Number of Required Documents:
1
Minimum Required Time:
Maximum Required Time:
Average Required Time:
Minimum Cost:
Maximum Cost:
Average Cost: