Skip to main content
Main navigation
Home
About
What is UNNExT?
Advisory Committee
Advisory Groups
Contact Us
Experts
Expert Database
Registration Form
Events
Resources
Resources
Working Papers
Databases
Guides & Tools
Toggle navigation
Breadcrumb
Home
TPAD
Procedures
Trade Process Analysis Database (TPAD)
TPAD
Trade Process Studies
Case Studies
Procedures
Arrange transport (shipping)
Case Study
Title:
Export of Sugars from Thailand to Bangladesh, 2011
Corridors and Routes:
Thailand to Bangladesh
Trade Product:
Sugar
Trade Type:
Export
Process Analysis:
Export from Thailand
Exporting Country:
Thailand
Importing Country:
Bangladesh
Category:
Logistics and transport arrangement
Country and Procedure Description:
Arrange transport (shipping)(Export from THA to BGD/Sugar)
Related Rules, Laws and Regulations:
Actors and Participants:
-Exporter or Representative
- Carrier (Shipping Line)
- Inland Haulage
Actors and Participants:
-Exporter or Representative
- Carrier (Shipping Line)
- Inland Haulage
Input Criteria to Enter or Begin the Business Process:
Activities and Associated Documentary Requirements:
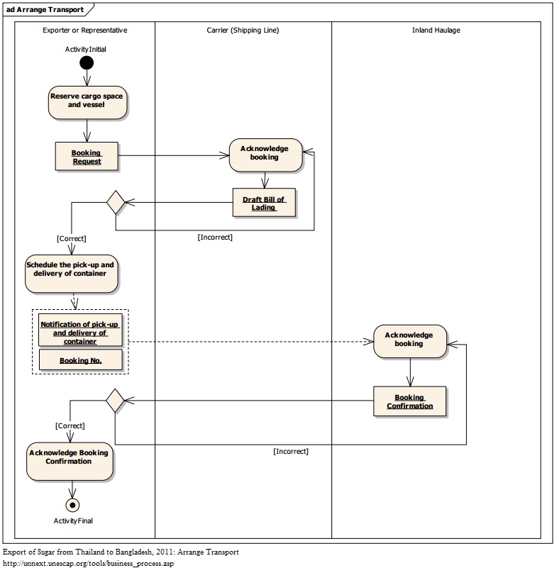
1 An exporter or representative contacts a carrier (shipping line) to reserve cargo space and vessel. Booking request can be prepared in various forms depending on the shipping line. For some shipping lines, a booking of cargo space and vessel can be done through online reservation system. For those that do not have such system, the booking is done over the phone or email. 2 A carrier acknowledges the booking request by returning a draft Bill of Lading to an exporter or representative. The draft Bill of Lading shall be revised until an exporter or representative acknowledges its correctness. 3 If the information in the draft Bill of Lading is correct, an exporter or representative contact an inland haulage to schedule a pick-up of an empty container from carrier’s container yard, a delivery of that empty container to exporter’s warehouse, and a return of stuffed container to container yard for further loading. At this stage, the booking request is often done over phone, fax, and email. 4 Inland haulage acknowledges the booking request by returning a booking confirmation to an exporter or representative. The booking confirmation shall be revised until an exporter or representative acknowledges its correctness.
Output Criteria to Exit the Business Process:
-An exporter receives booking confirmations for inland and cross-border transportation.
Activity Diagrams:
Number of Required Documents:
5
Minimum Required Time:
Maximum Required Time:
Average Required Time:
3
Minimum Cost:
Maximum Cost:
Average Cost: