Skip to main content
Main navigation
Home
About
What is UNNExT?
Advisory Committee
Advisory Groups
Contact Us
Experts
Expert Database
Registration Form
Events
Resources
Resources
Working Papers
Databases
Guides & Tools
Toggle navigation
Breadcrumb
Home
TPAD
Procedures
Trade Process Analysis Database (TPAD)
TPAD
Trade Process Studies
Case Studies
Procedures
Collect empty containers from yard
Case Study
Title:
Export of Sugars from Thailand to Bangladesh, 2011
Corridors and Routes:
Thailand to Bangladesh
Trade Product:
Sugar
Trade Type:
Export
Process Analysis:
Export from Thailand
Exporting Country:
Thailand
Importing Country:
Bangladesh
Category:
Inland carriage and handling
Country and Procedure Description:
Collect empty containers from yard(Export from THA to BGD/Sugar)
Related Rules, Laws and Regulations:
Actors and Participants:
- Carrier (Shipping Line)
- Port Authority
- Inland Haulage
Actors and Participants:
- Carrier (Shipping Line)
- Port Authority
- Inland Haulage
Input Criteria to Enter or Begin the Business Process:
-An exporter has already arranged transportation for cargo movement.
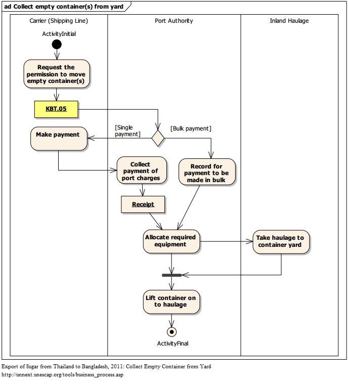
Activities and Associated Documentary Requirements:
1. A driver takes the haulage to the specified container yard to pick up an empty container. 2. A carrier submits Empty Container Movement Request (KBT.05) to ask for the permission to transfer an empty container to exporter’s premise. 3. If a carrier wishes to make an upfront payment, an officer at Port Authority collects associated port charges and issues a receipt upon a receipt of charges. If a carrier has already made an arrangement with Port Authority for a bulk payment, an officer at Port Authority records the amount to be paid. 4. An officer at Port Authority then allocates necessary equipment and lifts an empty container on to haulage
Output Criteria to Exit the Business Process:
-An empty container has already been lifted on to haulage and the driver is ready to take it to exporter’s premise.
Activity Diagrams:
Number of Required Documents:
2
Minimum Required Time:
Maximum Required Time:
Average Required Time:
1
Minimum Cost:
Maximum Cost:
Average Cost: