Stuff containers

Case Study
Thailand to Bangladesh
Sugar
Export
Export from Thailand
Thailand
Bangladesh
Inland carriage and handling
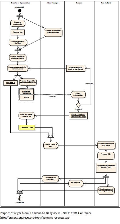
Stuff containers(Export from THA to BGD/Sugar)
- Exporter or Representative
- Inland Haulage
- Customs
- Port Authority
- Exporter or Representative
- Inland Haulage
- Customs
- Port Authority
-A driver of an inland haulage is ready to transfer an empty container to the location where a container will be filled.
1. An exporter prepares the goods to be packed according to the Packing List. 2. An exporter control product of goods packaging and prepare documents for transfer goods. 3. An exporter send TKT.308.2 document to Inland Haulage for transfer cargo to port. 4. An exporter prepare Request for Container Control List. These documents include: o Container Control List o Permit for transfer sugar for exportation (KN.6.1) 5. An officer at Customs verifies information. 6. If the submitted information is correct, an authorized officer issues Goods Transition Control List Accept to exporter. 7. Exporter prints out Goods Transfer Bill and issues Container Label. 8. Inland Haulage transfer cargo to port. 9. An officer at Port Authority record date-time of port entry and prepare Equipment Interchange Receipt (EIR) and send a copy to Inland Haulage 10. Inland Haulage received EIR from Port Authority and take cargo to Sub-Gate. 11. An officer at Port Authority allocate equipment for cargo handling.
8
2