Skip to main content
Main navigation
Home
About
What is UNNExT?
Advisory Committee
Advisory Groups
Contact Us
Experts
Expert Database
Registration Form
Events
Resources
Resources
Working Papers
Databases
Guides & Tools
Toggle navigation
Breadcrumb
Home
TPAD
Procedures
Trade Process Analysis Database (TPAD)
TPAD
Trade Process Studies
Case Studies
Procedures
Handle container at the terminal and stow onto vessel (airport)
Case Study
Title:
Export of Sugars from Thailand to Bangladesh, 2011
Corridors and Routes:
Thailand to Bangladesh
Trade Product:
Sugar
Trade Type:
Export
Process Analysis:
Export from Thailand
Exporting Country:
Thailand
Importing Country:
Bangladesh
Category:
Cargo and vehicle handling procedures at port or border crossing
Country and Procedure Description:
Container handling at the terminal & stow onto vessel (airport)(Export from THA to BGD/Sugar)
Related Rules, Laws and Regulations:
Actors and Participants:
- Exporter or Representative
- Customs
- Carrier (Shipping Line)
- Port Authority
Actors and Participants:
- Exporter or Representative
- Customs
- Carrier (Shipping Line)
- Port Authority
Input Criteria to Enter or Begin the Business Process:
- The consignment has already been released from Customs area. - Carrier has already received permission from Marine Department to leave port of departure
Activities and Associated Documentary Requirements:
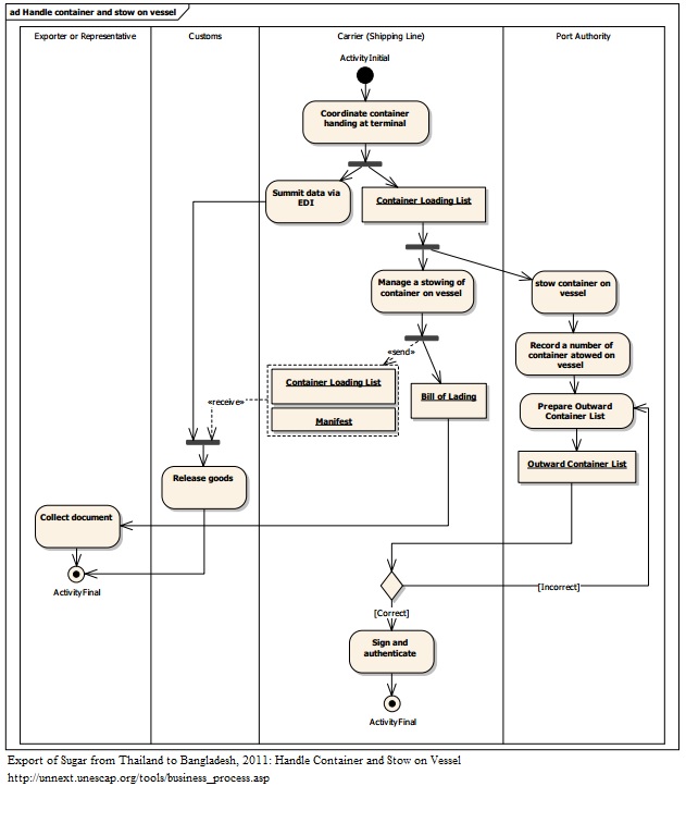
1 Ship Agent prepares “Bill of Lading” to Exporter and “Manifest” to Thai Customs Department through paperless system. 2 Ship Agents prepares container loading list for Port Authority of Thailand (PAT). 3 Ship Agent prepares “Bill of Lading” to Exporter. Ship Agent prepares documents for Thai Customs Department. - Container Loading List - Manifest 4 Port Authority of Thailand (PAT) receives the documents and records the container loading list and prepare manifest document to send back to ship agent
Output Criteria to Exit the Business Process:
Activity Diagrams:
Number of Required Documents:
5
Minimum Required Time:
Maximum Required Time:
Average Required Time:
1
Minimum Cost:
Maximum Cost:
Average Cost: