Skip to main content
Main navigation
Home
About
What is UNNExT?
Advisory Committee
Advisory Groups
Contact Us
Experts
Expert Database
Registration Form
Events
Resources
Resources
Working Papers
Databases
Guides & Tools
Toggle navigation
Breadcrumb
Home
TPAD
Procedures
Trade Process Analysis Database (TPAD)
TPAD
Trade Process Studies
Case Studies
Procedures
Clear goods at port/border by customs
Case Study
Title:
Export of Garment from China to Japan, 2010
Corridors and Routes:
Pinghu - Shanghai - Japan
Trade Product:
Garments
Trade Type:
Export
Process Analysis:
Export from China
Exporting Country:
China
Importing Country:
Japan
Category:
Regulatory border procedures
Country and Procedure Description:
Customs clearance at port/border (Export from CHN to JPN/Garments)
Related Rules, Laws and Regulations:
Actors and Participants:
- Customs Broker
- Shipping Company
- Customs Department
Actors and Participants:
- Customs Broker
- Shipping Company
- Customs Department
Input Criteria to Enter or Begin the Business Process:
Activities and Associated Documentary Requirements:
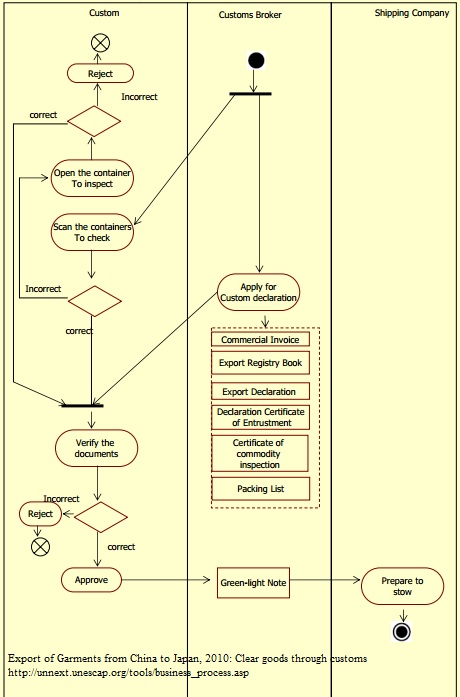
1. The container undergoes scanning and, upon the request of the customs officers, the container is opened for examination. 2. Having cleared this process, the relevant documents are verified. In addition to the documents mentioned earlier, Company X mus
Output Criteria to Exit the Business Process:
Activity Diagrams:
Number of Required Documents:
5
Minimum Required Time:
Maximum Required Time:
Average Required Time:
1
Minimum Cost:
Maximum Cost:
Average Cost: