Skip to main content
Main navigation
Home
About
What is UNNExT?
Advisory Committee
Advisory Groups
Contact Us
Experts
Expert Database
Registration Form
Events
Resources
Resources
Working Papers
Databases
Guides & Tools
Toggle navigation
Breadcrumb
Home
TPAD
Procedures
Trade Process Analysis Database (TPAD)
TPAD
Trade Process Studies
Case Studies
Procedures
Prepare documents for importer
Case Study
Title:
Export of Sugars from Thailand to Bangladesh, 2011
Corridors and Routes:
Thailand to Bangladesh
Trade Product:
Sugar
Trade Type:
Export
Process Analysis:
Export from Thailand
Exporting Country:
Thailand
Importing Country:
Bangladesh
Category:
Pre-clearance business requirements procedures (Importer side)
Country and Procedure Description:
Prepare documents for importer(Export from THA to BGD/Sugar)
Related Rules, Laws and Regulations:
Actors and Participants:
- Exporter or Representative
- Department of Foreign Trade/TCB
Actors and Participants:
- Exporter or Representative
- Department of Foreign Trade/TCB
Input Criteria to Enter or Begin the Business Process:
Activities and Associated Documentary Requirements:
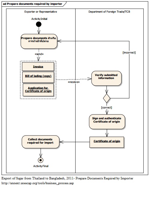
1 An exporter or representative prepares documents necessary for the application of Certificates used in import formalities.These documents include: - Invoice - Bill of Lading (B/L) - Application for Certificate of Origin 2 An officer at Department of Foreign Trade reviews and verifies submitted information. 3 If the submitted information is correct, an authorized officer signs and authenticates Permit for the Certificate of Origin. 4 An exporter collect documents required for import.
Output Criteria to Exit the Business Process:
Activity Diagrams:
Number of Required Documents:
4
Minimum Required Time:
Maximum Required Time:
Average Required Time:
10
Minimum Cost:
Maximum Cost:
Average Cost: