Skip to main content
Main navigation
Home
About
What is UNNExT?
Advisory Committee
Advisory Groups
Contact Us
Experts
Expert Database
Registration Form
Events
Resources
Resources
Working Papers
Databases
Guides & Tools
Toggle navigation
Breadcrumb
Home
TPAD
Procedures
Trade Process Analysis Database (TPAD)
TPAD
Trade Process Studies
Case Studies
Procedures
Apply for the BTOS procedure
Case Study
Title:
Export of Sugars from Thailand to Bangladesh, 2011
Corridors and Routes:
Thailand to Bangladesh
Trade Product:
Sugar
Trade Type:
Export
Process Analysis:
Export from Thailand
Exporting Country:
Thailand
Importing Country:
Bangladesh
Category:
Pre-clearance regulatory procedures (Importer/Exporter side)
Country and Procedure Description:
Claim payment(Export from THA to BGD/Sugar)
Related Rules, Laws and Regulations:
Actors and Participants:
- Exporter
- Exporter’s Bank
- Importer
- Importer’s Bank
Actors and Participants:
- Exporter
- Exporter’s Bank
- Importer
- Importer’s Bank
Input Criteria to Enter or Begin the Business Process:
Activities and Associated Documentary Requirements:
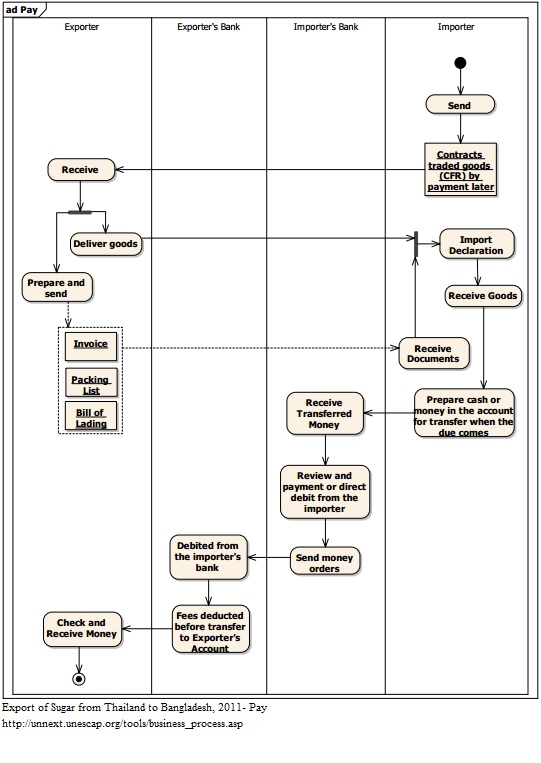
1. Importer sends contract traded goods (CFR) by payment later to Exporter. 2. Exporter receives document. 3. Exporter prepares and sends documents to Importer. o Invoice o Packing List o Bill of Lading (B/L) 4. Exporter delivers goods/products to importer. 5. Importer receives documents. Importer goes to import declaration process. 6. Importer receives goods/products. 7. Importer prepares cash or money in the account for transfer when the due comes. 8. Importer’s Bank receives transferred money. 9. Importer’s Bank review and payment or direct debit from Importer. 10. Importer’s Bank sends money orders to Exporter’s Bank. 11. Exporter’s Bank is debited from Importer’s Bank. 12. Fee deducted before transfer to Exporter’s account. 13. Exporter checks and receives money
Output Criteria to Exit the Business Process:
Activity Diagrams:
Number of Required Documents:
4
Minimum Required Time:
Maximum Required Time:
Average Required Time:
13
Minimum Cost:
Maximum Cost:
Average Cost: