Skip to main content
Main navigation
Home
About
What is UNNExT?
Advisory Committee
Advisory Groups
Contact Us
Experts
Expert Database
Registration Form
Events
Resources
Resources
Working Papers
Databases
Guides & Tools
Toggle navigation
Breadcrumb
Home
TPAD
Procedures
Trade Process Analysis Database (TPAD)
TPAD
Trade Process Studies
Case Studies
Procedures
Conclude contract and trade terms
Case Study
Title:
Export of Auto Spare Parts from Thailand to India, 2011
Corridors and Routes:
Not Specified
Trade Product:
Auto-parts
Trade Type:
Export
Process Analysis:
Export from Thailand
Exporting Country:
Thailand
Importing Country:
India
Category:
Contract between seller and buyer
Country and Procedure Description:
Conclude contract and trade terms/Buy (Export from THA to IND/Auto Parts)
Related Rules, Laws and Regulations:
Actors and Participants:
-Exporter
-Importer
-Suppliers
Actors and Participants:
-Exporter
-Importer
-Suppliers
Input Criteria to Enter or Begin the Business Process:
-Exporter and Importer may have a deal or contract before this process.
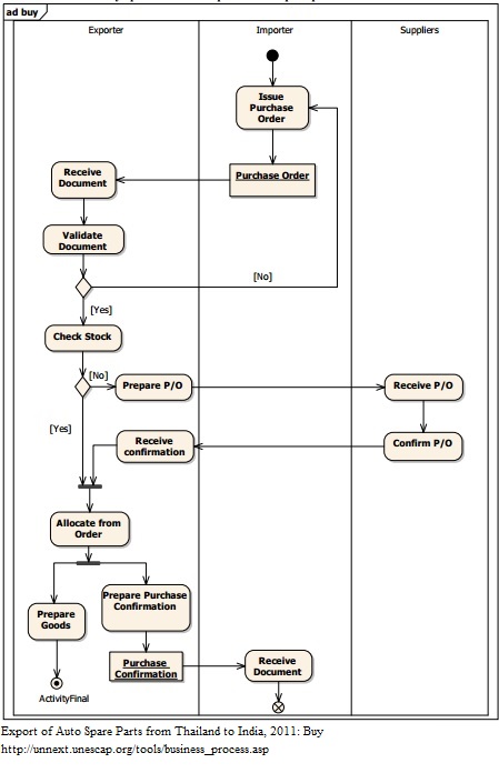
Activities and Associated Documentary Requirements:
1. Importer issues purchase order to Exporter 2. Exporter validates purchase order document. If it’s not correct, Exporter will return document back to Importer. If it’s correct, Exporter will continue to the next step. 3. Exporter checks the stock. If it doesn’t exist, Exporter will create P/O documents for suppliers. Suppliers receive P/O documents and reply the confirmation back to Exporter. 4. Exporter allocates products from orders. 5. Exporter prepares purchase confirmation and reply to Importer. 6. Exporter continues products/goods preparation in the next step.
Output Criteria to Exit the Business Process:
Activity Diagrams:
Number of Required Documents:
2
Minimum Required Time:
Maximum Required Time:
Average Required Time:
0.25
Minimum Cost:
Maximum Cost:
Average Cost: