Skip to main content
Main navigation
Home
About
What is UNNExT?
Advisory Committee
Advisory Groups
Contact Us
Experts
Expert Database
Registration Form
Events
Resources
Resources
Working Papers
Databases
Guides & Tools
Toggle navigation
Breadcrumb
Home
TPAD
Case Studies
Trade Process Analysis Database (TPAD)
TPAD
Trade Process Studies
Case Studies
Procedures
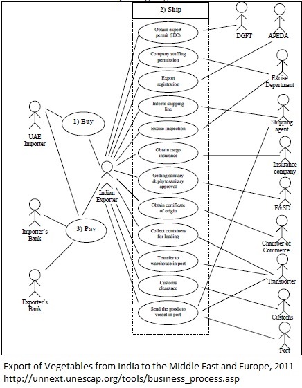
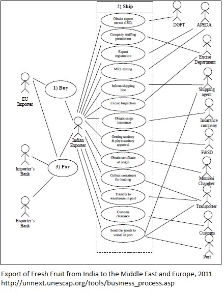
Export of Fresh Fruit from India to the Middle East and Europe
Process Study:
Trade Facilitation in India: An Analysis of Trade Processes and Procedures
Corridors and Routes:
Pune - Jawaharlal Nehru Port - UAE, Europe
Trade Product:
Fruit and vegetables
Trade Type:
Export
Process Analysis:
Export from India
Exporting Country:
India
Importing Country:
United Arab Emirates
Other Countries:
Netherlands
Use Case Diagrams:
Time Procedure Charts:
Recommendation:
Procedures:
Title
Category
Conclude contract and trade terms
Contract between seller and buyer
Inspect excise
Pre-clearance regulatory procedures (Importer/Exporter side)
Apply for phytosanitary certificate
Pre-clearance regulatory procedures (Importer/Exporter side)
Obtain export permit
Pre-clearance regulatory procedures (Importer/Exporter side)
Obtain stuffing permission
Other
Conduct export registration
One-time pre-clearance regulatory procedures
Conduct MRL testing
Pre-clearance regulatory procedures (Importer/Exporter side)
Inform shipping line
Other
Obtain cargo insurance
Logistics and transport arrangement
Collect empty containers from yard
Inland carriage and handling
Load container and transport to port (airport) of departure
Inland carriage and handling
Provide certification of origin (COO)
Pre-clearance business requirements procedures (Importer side)
Handle container at the terminal and stow onto vessel (airport)
Cargo and vehicle handling procedures at port or border crossing
Clear goods at port/border by customs
Regulatory border procedures
Transport to importer's warehouse
Inland carriage and handling
Claim payment
Payment between buyer and seller