Skip to main content
Main navigation
Home
About
What is UNNExT?
Advisory Committee
Advisory Groups
Contact Us
Experts
Expert Database
Registration Form
Events
Resources
Resources
Working Papers
Databases
Guides & Tools
Toggle navigation
Breadcrumb
Home
TPAD
Procedures
Trade Process Analysis Database (TPAD)
TPAD
Trade Process Studies
Case Studies
Procedures
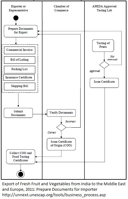
Provide certification of origin (COO)
Case Study
Title:
Export of Fresh Fruit from India to the Middle East and Europe
Corridors and Routes:
Pune - Jawaharlal Nehru Port - UAE, Europe
Trade Product:
Fruit and vegetables
Trade Type:
Export
Process Analysis:
Export from India
Exporting Country:
India
Importing Country:
United Arab Emirates
Category:
Pre-clearance business requirements procedures (Importer side)
Country and Procedure Description:
Provide certification of origin (COO) (Export from IND to ARE/NLD/Fruit and vegetables)
Related Rules, Laws and Regulations:
Actors and Participants:
Actors and Participants:
Input Criteria to Enter or Begin the Business Process:
Activities and Associated Documentary Requirements:
Output Criteria to Exit the Business Process:
Activity Diagrams:
Number of Required Documents:
Minimum Required Time:
1
Maximum Required Time:
1
Average Required Time:
1
Minimum Cost:
Maximum Cost:
1
Average Cost:
27.78 USD