Skip to main content
Main navigation
Home
About
What is UNNExT?
Advisory Committee
Advisory Groups
Contact Us
Experts
Expert Database
Registration Form
Events
Resources
Resources
Working Papers
Databases
Guides & Tools
Toggle navigation
Breadcrumb
Home
TPAD
Procedures
Trade Process Analysis Database (TPAD)
TPAD
Trade Process Studies
Case Studies
Procedures
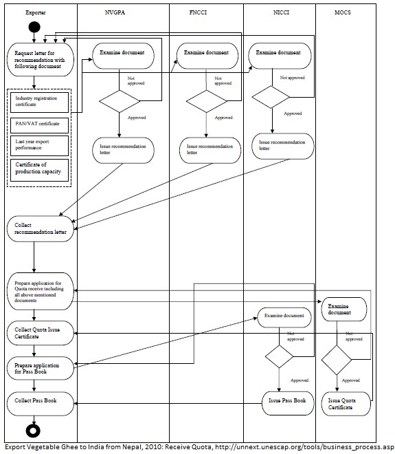
Obtain quota allocation
Case Study
Title:
Vegetable ghee Exports to India from Nepal, 2010
Corridors and Routes:
Terai - India
Trade Product:
Vegetable ghee
Trade Type:
Export
Process Analysis:
Export from Nepal, Import to India
Exporting Country:
Nepal
Importing Country:
India
Category:
Pre-clearance regulatory procedures (Importer/Exporter side)
Country and Procedure Description:
Obtain quota allocation (Export from NPL to IND/Vegetable ghee)
Related Rules, Laws and Regulations:
Actors and Participants:
- FNCCI
- NVGP
- NICCI
- Exporter
Actors and Participants:
- FNCCI
- NVGP
- NICCI
- Exporter
Input Criteria to Enter or Begin the Business Process:
Activities and Associated Documentary Requirements:
Output Criteria to Exit the Business Process:
Activity Diagrams:
Number of Required Documents:
4
Minimum Required Time:
7
Maximum Required Time:
10
Average Required Time:
8.5
Minimum Cost:
Maximum Cost:
10
Average Cost: