Skip to main content
Main navigation
Home
About
What is UNNExT?
Advisory Committee
Advisory Groups
Contact Us
Experts
Expert Database
Registration Form
Events
Resources
Resources
Working Papers
Databases
Guides & Tools
Toggle navigation
Breadcrumb
Home
TPAD
Case Studies
Trade Process Analysis Database (TPAD)
TPAD
Trade Process Studies
Case Studies
Procedures
Vegetable ghee Exports to India from Nepal, 2010
Process Study:
BPA of the Export of Vegetable Ghee from Nepal to India and China and the Import of Textiles to Nepal from India
Corridors and Routes:
Terai - India
Trade Product:
Vegetable ghee
Trade Type:
Export
Process Analysis:
Export from Nepal, Import to India
Exporting Country:
Nepal
Importing Country:
India
Other Countries:
--
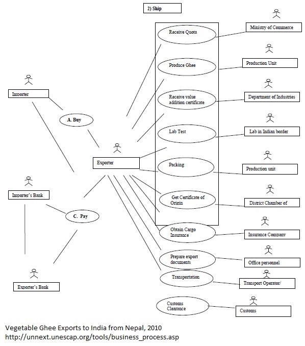
Use Case Diagrams:
Time Procedure Charts:
Recommendation:
Procedures:
Title
Category
Prepare contract
Contract between seller and buyer
Conclude contract and trade terms
Contract between seller and buyer
Obtain the recommendations for a share of the quota (FNCCI, NVGP)
Pre-clearance regulatory procedures (Importer/Exporter side)
Obtain the recommendations for a share of the quota (NICCI)
Pre-clearance regulatory procedures (Importer/Exporter side)
Obtain quota allocation
Pre-clearance regulatory procedures (Importer/Exporter side)
Obtain L/C
Goods payment arrangement
Contact lab testing
Pre-clearance regulatory procedures (Importer/Exporter side)
Obtain the Value Added Certificate
Pre-clearance regulatory procedures (Importer/Exporter side)
Arrange transport (shipping)
Logistics and transport arrangement
Obtain cargo insurance
Logistics and transport arrangement
Provide customs declaration
Regulatory border procedures
Provide certification of origin (COO)
Pre-clearance business requirements procedures (Importer side)
Clear goods at port/border by customs
Regulatory border procedures
Prepare documents for (bank) payment
Pre-clearance business requirements procedures (Importer side)