Skip to main content
Main navigation
Home
About
What is UNNExT?
Advisory Committee
Advisory Groups
Contact Us
Experts
Expert Database
Registration Form
Events
Resources
Resources
Working Papers
Databases
Guides & Tools
Toggle navigation
Breadcrumb
Home
TPAD
Procedures
Trade Process Analysis Database (TPAD)
TPAD
Trade Process Studies
Case Studies
Procedures
Clear goods at port/border by customs
Case Study
Title:
Vegetable ghee Exports to India from Nepal, 2010
Corridors and Routes:
Terai - India
Trade Product:
Vegetable ghee
Trade Type:
Export
Process Analysis:
Export from Nepal, Import to India
Exporting Country:
Nepal
Importing Country:
India
Category:
Regulatory border procedures
Country and Procedure Description:
Customs clearance at port/border (Export from NPL to IND/Vegetable ghee)
Related Rules, Laws and Regulations:
Actors and Participants:
- Exporter or representative
- Customs
- Transport company
Actors and Participants:
- Exporter or representative
- Customs
- Transport company
Input Criteria to Enter or Begin the Business Process:
Activities and Associated Documentary Requirements:
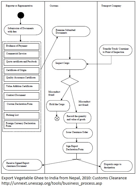
1. The exporter completes the export Customs Declaration Form and submits it to the customs office along with the required documents. 2. The customs official examines the documents and inspects the cargo. 3. After completion of the inspection, the customs official signs the Customs Declaration Form, records the quantity and value of the goods and then permits onward transport of the cargo. 4. The transport operator then moves the truck or container to the destination. 5. The copies of the Customs Declaration Form and Foreign Currency Declaration Form signed by the customs official are given to the exporter.
Output Criteria to Exit the Business Process:
Activity Diagrams:
Number of Required Documents:
10
Minimum Required Time:
1
Maximum Required Time:
2
Average Required Time:
1.5
Minimum Cost:
Maximum Cost:
2
Average Cost:
9.41 USD