Skip to main content
Main navigation
Home
About
What is UNNExT?
Advisory Committee
Advisory Groups
Contact Us
Experts
Expert Database
Registration Form
Events
Resources
Resources
Working Papers
Databases
Guides & Tools
Toggle navigation
Breadcrumb
Home
TPAD
Procedures
Trade Process Analysis Database (TPAD)
TPAD
Trade Process Studies
Case Studies
Procedures
Obtain the Value Added Certificate
Case Study
Title:
Vegetable ghee Exports to India from Nepal, 2010
Corridors and Routes:
Terai - India
Trade Product:
Vegetable ghee
Trade Type:
Export
Process Analysis:
Export from Nepal, Import to India
Exporting Country:
Nepal
Importing Country:
India
Category:
Pre-clearance regulatory procedures (Importer/Exporter side)
Country and Procedure Description:
Obtain the Value Added Certificate (Export from NPL to IND/Vegetable ghee)
Related Rules, Laws and Regulations:
Actors and Participants:
- Exporter
- FNCCI
- Department of Industry
Actors and Participants:
- Exporter
- FNCCI
- Department of Industry
Input Criteria to Enter or Begin the Business Process:
Activities and Associated Documentary Requirements:
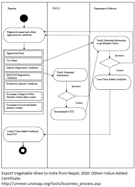
1.The exporter submits an application to the FNCCI for recommendation to the Department of Industry (DOI) for issuing the Value Added Certificate. T 2. The FNCCI examines the document and sends the recommendation letter to DOI. 3. The exporter also applies to the DOI with the same set of documents. 4. After examining the submitted documents and receiving the recommendation letter from the FNCCI, the DOI issues the Value Added Certificate to the exporter.
Output Criteria to Exit the Business Process:
Activity Diagrams:
Number of Required Documents:
7
Minimum Required Time:
Maximum Required Time:
Average Required Time:
1
Minimum Cost:
Maximum Cost:
Average Cost: